Texas Instruments DLP4710デジタルマイクロミラーデバイス(DMD)
Texas Instruments DLP4710デジタルマイクロミラーデバイス(DMD)は、デジタル制御されたマイクロ光電気機械システム(MOEMS) 空間光変調器(SLM)です。適切な光システムと結合すると、DLP4710 DMDは非常に鮮明で高品質の画像または映像を表示します。DLP4710は、DLP4710 DMDを構成するチップセットの一部で、DLPC3439はコントローラとDLPA3000/DLPA3005 PMIC/LEDドライバを表示します。コントローラとPMIC/LEDドライバと結合した小型物理サイズのDLP4710は、小型フォームファクタ、低消費電力、高解像度HDディスプレイを可能にする完全なシステムソリューションを実現しています。特徴
- 0.47 inch (11.93mm) Diagonal Micromirror Array
- 1920×1080 Array of aluminum micrometer-sized mirrors, in an orthogonal layout
- 5.4 - Micron micromirror pitch
- ±17° Micromirror tilt (Relative to a flat surface)
- Bottom illumination for optimal efficiency and optical engine size
- Polarization-independent aluminum micromirror surface
- 32-Bit SubLVDS input data bus
- Dedicated DLPC3439 display controller and DLPA3000/DLPA3005 PMIC/LED drivers for reliable operation
アプリケーション
- Smart full HD projector
- Mobile accessory full HD projector
- Screenless display
- Interactive display
- Low latency gaming display
- Head-Mounted display
Datasheets
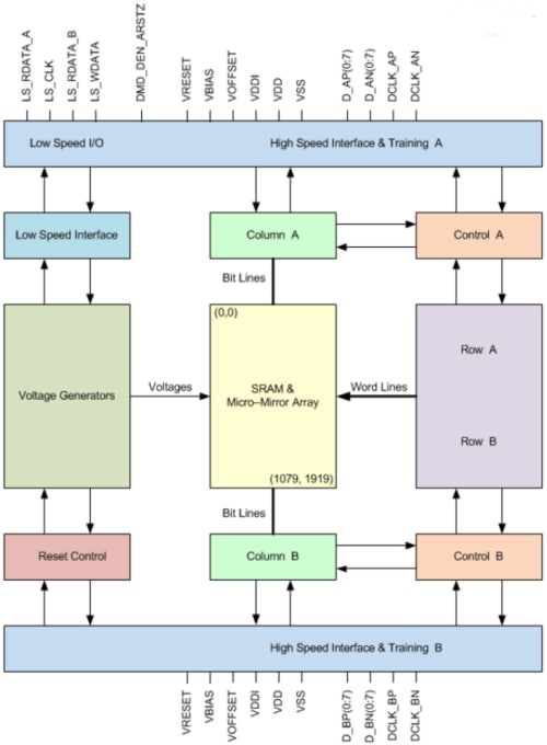
Functional Block Diagram
Additional Resources
公開: 2015-08-11
| 更新済み: 2024-08-13
