Texas Instruments DP83826Ax 10/100Mbps 産業用イーサネットPHY
Texas Instruments DP83826Ax 10/100Mbpsの産業用イーサネットPHYは、小さく決定論的なレイテンシ、低消費電力のデバイスです。これらのPHYは、10BASE-Teおよび100BASE-TXイーサネットプロトコルのサポートにより、リアルタイム産業用イーサネットシステムの厳格な要件を満たすことができます。DP83826AxイーサネットPHYは、高速なリンクアップ時間を達成するためのハードウェアブートストラップ、高速リンクドロップ検出モード、システム内の他のモジュールをクロック同期させるための専用基準クロック出力 (CLKOUT) を備えています。主なアプリケーションは、ファクトリオートメーション、ロボットおよびモーション制御、モータードライブ、グリッドインフラ、ビルオートメーション、産業用イーサネットフィールドバスなどです。DP83826Ax イーサネットPHYは2つの構成可能なモード(BASIC 標準イーサネットとENHANCED イーサネット)を備えています。BASIC 標準イーサネットモードは一般的なEthernetピン配列を使用します。ENHANCED イーサネットモードは、標準イーサネットモードと複数の産業用イーサネット フィールドバス アプリケーションを、追加機能とハードウェア ブートストラップ コンフィギュレーションでサポートします。
特徴
- 小さく決定論的なレイテンシ:
- TXレイテンシ:40ns、RXレイテンシ:170ns
- パワーサイクル間の確定的レイテンシ:<>
- XIとTX_CLKの固定位相関係:<>
- 堅牢かつ小型のシステム実装:
- EMC強化のための集積回路
- IEC 61000-4-2 ESD:接触 ±8kV、気中 ±15kV 基準A
- IEC 61000-4-4 EFT:±4kV(5kHzおよび100kHz)基準A
- CISPR 22 伝導エミッション クラスB
- CISPR 22 放射エミッション クラスB
- 高速リンクドロップ:<>
- ケーブル距離:> 150m
- 電圧モードラインドライバ
- MACインターフェイス上の統合終端
- 電圧公差:±10%
- 1つのデバイスで2つのピンモードを選択可能:
- 追加機能のための強化モード
- 一般的なイーサネットピン配列のためのBASICモード
- 低電力消費:<>
- MACインターフェイス:MII、RMII
- プログラム可能な省エネルギーモード:
- アクティブスリープ
- ディープパワーダウン
- Energy Efficient Ethernet(EEE)IEEE 802.3az
- ウェイクオンLAN(WoL)
- 診断ツール:
- ケーブル診断
- 内蔵自己テスト機能(BIST)
- ループバックモード
- 3.3V単電源
- I/O電圧:1.8Vまたは3.3V
- RMIIバック-to-バックリピータモード repeater mode
- 動作温度範囲:
- -40°C~105°C DP83826AE
- -40°C~85°C DP83826AI
- IEEE 802.3準拠:10BASE-Teおよび100BASE-TX
アプリケーション
- ファクトリーオートメーション
- ロボット工学
- モーション制御
- モータドライブ
- グリッドインフラ
- ビルオートメーション
- 産業用イーサネット フィールドバス
アプリケーション回路図
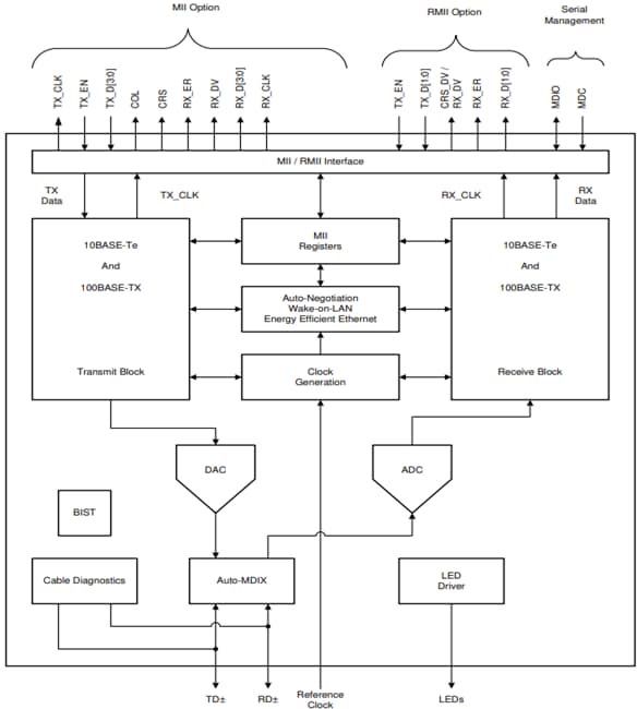
ブロック図
公開: 2025-07-01
| 更新済み: 2025-07-17
