Texas Instruments DRV10964センサレスBLDCモータードライバ
Texas Instruments DRV10964センサレスBLDCモータドライバは、3相センサーレスモーターで、統合パワーMOSFETが備わっています。高い効率性、低ノイズ、少ない外部部品数でのモーター駆動アプリケーション用に、特別に設計されています。独自のセンサーレスウィンドウレス180°正弦波制御スキームは、超静音モーター駆動性能を提供します。DRV10964には、他の内部保護回路と組み合わされたインテリジェントロック検出機能が備えられており、安全な動作が保証されます。DRV10964は、暴露されている熱パッドを用いた熱効率の高い10ピンUSONパッケージで提供しています。特徴
- Proprietary sensorless windowless 180° sinusoidal control scheme
- Input voltage range of 2.1V to 5.5V
- 500mA output current
- Low quiescent current 15µA (typical) at sleep mode
- Total driver H+L Rdson less than 1.5Ω
- Current limit and short-circuit current protection
- Lock detection
- Anti Voltage Surge (AVS)
- UVLO
- Thermal shutdown
アプリケーション
- Notebook CPU fans
- Game station CPU fans
- ASIC cooling fans
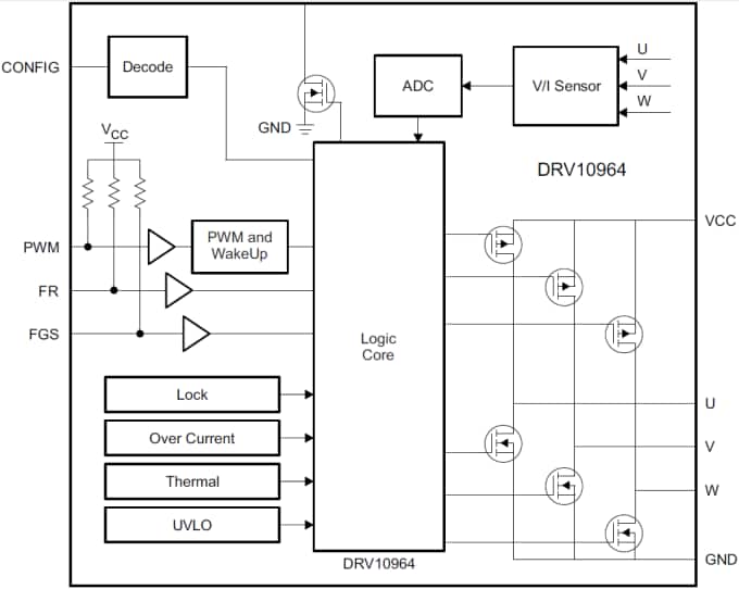
Functional Block Diagram
公開: 2016-05-06
| 更新済み: 2022-03-11
