Texas Instruments DRV5013 デジタルラッチ・ホール効果センサ
テキサス・インスツルメンツのDRV5013デジタルラッチ ホール効果センサーはチョッパー安定化ホール効果センサーで、全温度範囲にわたる優れた感度安定性と内蔵保護機能を備えた磁気検出ソリューションを提供します。磁界は、デジタル バイポーラ ラッチ出力を介して示されます。このICには、30mAの電流シンク機能を持つオープン ドレイン出力段があります。2.5V~38Vの広い動作電圧範囲と最大-22Vの逆極性保護機能により、広範な産業用アプリケーションに対応できます。内部保護機能は、逆電源状態、負荷ダンプ、出力短絡や過電流などに対応するためのものです。特徴
- Digital bipolar-latch hall sensor
- Superior temperature stability
- BOP ±10% over temperature
- High sensitivity options (BOP and BRP)
- +2.3 / -2.3mT (AD)
- +4.6 / -4.6mT (AG)
- +9.2 / -9.2mT (BC)
- Supports a wide voltage range
- 2.5 to 38V
- Operation from an unregulated supply
- Wide operating temperature range
- TA = -40 to +125°C
- Open drain output
- Up to 30mA current sink
- Fast power-on
- 35µs
- Small package and footprint
- Surface mount 3-terminal SOT-23 (DBZ)
- 2.92mm × 2.37mm
- Through-hole 3-terminal SIP (LPG)
- 4.00mm × 3.15mm
- Surface mount 3-terminal SOT-23 (DBZ)
- Protection features reverse supply protection (up to -22V)
- Supports up to 40V load dump
- Output short-circuit protection
- Output current limitation
アプリケーション
- Power tools
- Flow meters
- Valve and solenoid status
- BLDC motors with sensors
- Proximity sensing
- Tachometers
Datasheets
ビデオ
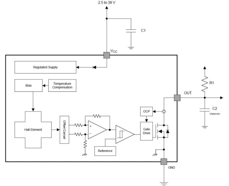
Block Diagram
Additional Resources
公開: 2014-05-13
| 更新済み: 2025-06-06
