Texas Instruments DRV5023デジタル-スイッチホール効果センサ
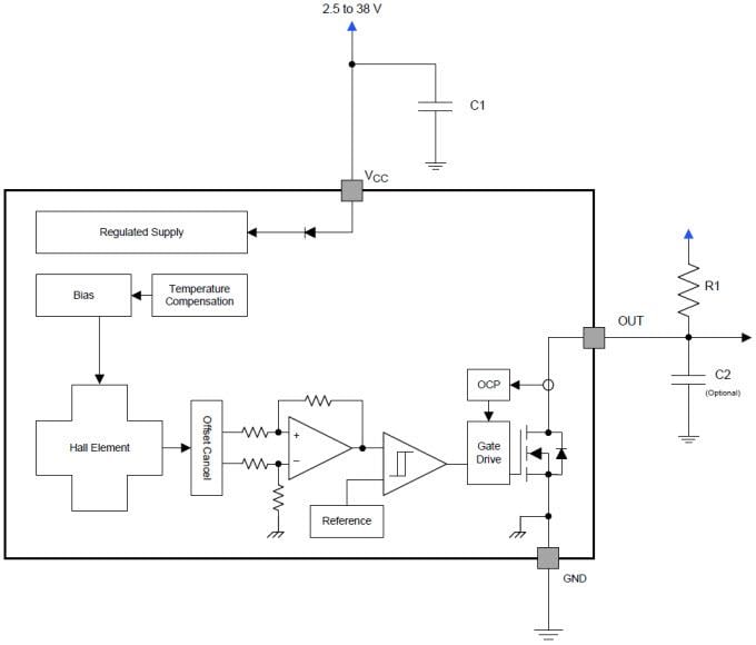
Texas InstrumentsDRV5023デジタル-スイッチホール効果センサは、チョッパーで安定するホール効果センサで、温度に対する優れた感度安定性と統合保護機能を備えた磁気検出ソリューションを提供します。使用する磁束密度がBOP閾値を超えると、DRV5023のオープン・ドレイン出力が低くなります。磁場がBRP未満に下がるまで出力は低く留まり、その後出力は高インピーダンスになります。出力電流シンク能力は30mAです。2.5~38Vの広範な動作電圧範囲と最大22Vの逆極性保護により、デバイスは幅広い産業用アプリケーションに適しています。逆供給状態、負荷ダンプ、出力短絡、過電流に対する保護機能が内蔵されています。特徴
- Digital Unipolar-Switch Hall Sensor
- Superior Temperature Stability
- Sensitivity ±10% Over Temperature
- High Sensitivity Options
- +6.9 / +3.2mT (AJ)
- +14.5 / +6mT (BI)
- Supports a Wide Voltage Range
- 2.5 to 38V
- No External Regulator Required
- Wide Operating Temperature Range
- TA = -40 to 125°C (Q)
- Open-Drain Output (30mA Sink)
- Fast 35µs Power-On Time
- Small Package and Footprint
- Surface Mount 3-Pin SOT-23 (DBZ)
- 2.92mm × 2.37mm
- Through-Hole 3-Pin SIP (LPG)
- 4.00mm × 3.15mm
- Surface Mount 3-Pin SOT-23 (DBZ)
- Protection Features
- Reverse Supply Protection (up to -22 V)
- Supports up to 40-V Load Dump
- Output Short-Circuit Protection
- Output Current Limitation
アプリケーション
- Docking Detection
- Door Open and Close Detection
- Proximity Sensing
- Valve Positioning
- Pulse Counting
Datasheets
ビデオ
Functional Block Diagram
Additional Resources
公開: 2014-10-30
| 更新済み: 2023-10-31
