特徴
- Linear output Hall sensor
- Superior temperature stability
- Sensitivity ±10% over temperature
- High sensitivity options:
- -11 mV/mT (OA)
- -23mV/mT (PA)
- -45mV/mT (RA)
- -90mV/mT (VA)
- +23mV/mT (CA)
- +45mV/mT (EA)
- Supports a wide voltage range
- 2.5 to 38V
- No external regulator required
- Wide operating temperature range
- TA = -40 to 125°C (Q)
- Amplified output stage
- 2.3mA sink, 300µA source
- Output voltage: 0.2 ~ 1.8V
- B = 0mT, OUT = 1V
- Fast power-on: 35µs
- Small package and footprint
- Surface Mount 3-Pin SOT-23 (DBZ)
- 2.92mm × 2.37mm
- Through-hole 3-Pin SIP (LPG)
- 4mm × 3.15mm
- Surface Mount 3-Pin SOT-23 (DBZ)
- Protection features
- Reverse supply protection (up to -22V
- Supports up to 40V load dump
- Output short-circuit protection
- Output current limitation
アプリケーション
- Flowmeters
- Docking adjustment
- Vibration correction
- Damper controls
Datasheets
ビデオ
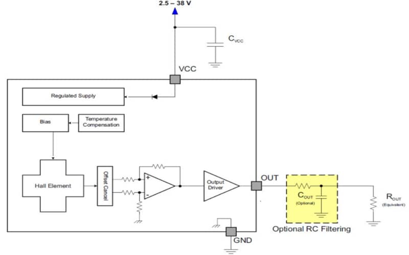
Functional Block Diagram
Additional Resources
公開: 2014-10-30
| 更新済み: 2023-10-31

