Texas Instruments DRV81004-Q1 4チャンネル・ローサイド・ドライバ
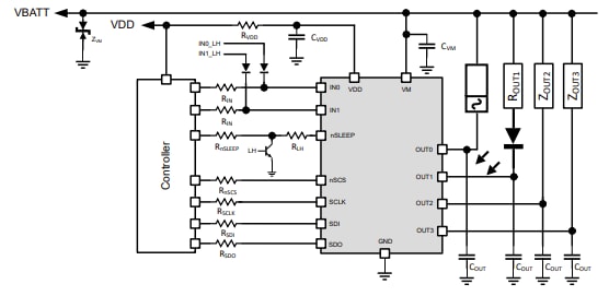
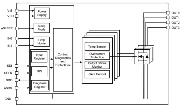
Texas Instruments DRV81004-Q1 4チャンネル・ローサイド・ドライバには、診断および保護機能が内蔵されており、低電源電圧動作用に設計されています。このドライバは、8チャンネルすべてが同時にONの場合、1出力あたり470mA電流をサポートすることができます。DRV81004-Q1ドライバには、負荷とデバイスを制御および診断する16ビットのシリアルペリフェラルインターフェイス(SPI)が搭載されています。このドライバには、マッピング機能性を持つ2つの並列入力ピン、フェイルセーフ起動のためのリンプホームモード、および最小42Vのドレインソース間のクランプ電圧が備わっています。DRV81004-Q1ドライバは自動車アプリケーションを対象とした認定を受けています。このドライバは、HVAC制御、自動車用ボディ制御モジュール(BCM)、自動車用照明、車両制御ユニット(VCU)、空気圧バルブ、汎用リレードライバなどのアプリケーションで使用されます。特徴
- アナログ電源電圧: 3V〜40V
- クランク機能:最小3V
- LV124自動車標準をサポート
- デジタル電源電圧: 3V〜5.5V
- 3.3Vおよび5Vマイクロコントローラと互換性あり
- ドレインソース間のクランプ電圧: 最小42V
- RDS(ON): 12V、25°Cで700mΩ(typ.)
- 電流: すべてのチャンネルがオンの場合、85°C時に出力ごとに470mA
- マッピング機能を備えた2つの並列入力
- nSLEEPおよびINピンを使用したリンプホーム モードでのフェイルセーフ起動
- 低電流のスリープモード
- nSLEEPピンを使用して<3μA
- 制御および診断用の16ビットSPIインターフェイス
- デイジーチェーン機能
- 8ビットSPIデバイスと互換性あり
- 各種保護機能をサポート
- バッテリの逆方向挿入保護
- アースとバッテリに対する短絡保護
- 不足電圧条件での安定した動作
- 過電流ラッチオフ
- 温度過上昇警告
- 熱シャットダウンラッチOFF
- 過電圧保護
- バッテリ喪失およびグランド喪失時の保護
- 静電放電保護(ESD)
- 診断機能をサポート
- SPIレジスタを介した診断情報
- オン状態での過負荷検出
- オフ状態でのオープン負荷検出
- 入力および出力ステータスモニタ
アプリケーション
- HVAC制御
- 自動車用照明
- 空気弁
- 自動車用ボディ制御モジュール(BCM)
- ガソリン・ディーゼルエンジン
- 車両制御ユニット(VCU)
- プログラマブルロジックコントローラ(PLC)
- 汎用リレードライバ
機能ブロック図
アプリケーションのスキーム図
その他の資料
公開: 2025-01-21
| 更新済み: 2025-05-06
