Texas Instruments DRV8803クアッド・ローサイド・ドライバIC
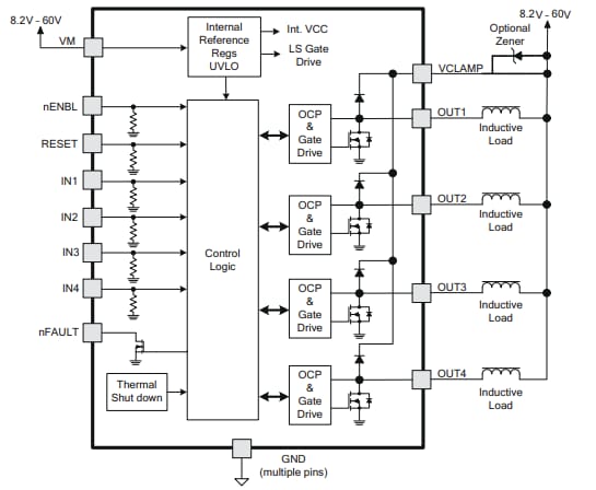
Texas Instruments DRV8803クアッド・ローサイド・ドライバIC は、誘導負荷によって発生するターンオフ過渡電流をクランプするダイオードを内蔵しています。これらのICは4チャンネル・デバイスで、動作電源電圧範囲は8.2V~60Vです。DRV8803ドライバICはシンプルなパラレル・インターフェースで制御されます。これらのドライバICは、過電流、短絡保護、不足電圧ロックアウト、過熱保護機能を備えています。DRV8803ドライバICは、リレー・ドライバ、ソレノイド・ドライバ、ユニポーラ・ステッピング・モータ・ドライバ、一般的なローサイド・スイッチなどのアプリケーションに使用されます。特徴
- 4チャンネル保護ローサイド・ドライバ:
- 過電流保護付きの4つのNMOS FET
- 誘導クランプダイオードを内蔵
- パラレル・インターフェース
- PWPパッケージの場合:1チャンネルあたり2A(1チャンネルオン)/1A(4チャンネルオン)の最大駆動電流(25°Cで適切なPCBヒートシンク使用時)
- DYZパッケージの場合:1チャンネルあたり1.9A(1チャンネルオン)/0.9A(4チャンネルオン)の最大駆動電流(25°Cで適切なPCBヒートシンク使用時)
- DWパッケージの場合:1チャンネルあたり1.5A(1チャンネルオン)/800mA(4チャンネルオン)の最大駆動電流(25°Cで使用時)
- 短絡保護および不足電圧ロックアウト
- 動作電源電圧範囲 8.2V~60V
- 熱強化表面実装パッケージ
アプリケーション
- リレードライバ
- ソレノイドドライバ
- ユニポーラ・ステッピング・モータドライバ
- 一般的な低圧側スイッチ
DRV8803ドライバICは、DYZパッケージの場合、25°Cで適切なPCBヒートシンクを使用して、1チャンネルあたり最大1.9A(1 チャンネルオン)の連続出力電流を供給します。これらのICは、25°Cで1チャンネルあたり1.5A(1チャンネルオン)または800A(全チャンネルオン)までの連続出力電流を供給します。DRV8803ドライバICは、25°Cで1チャンネルあたり2A(1チャンネルオン)または1A(4チャンネルオン)までの連続出力電流を供給します。
回路図の簡素化
ブロック図
公開: 2025-01-21
| 更新済み: 2025-02-19
