Texas Instruments ESD1LIN24/ESD1LIN24-Q1 ESD保護ダイオード
Texas Instruments ESD1LIN24/ESD1LIN24-Q1 ESD保護ダイオードは、ローカル相互接続ネットワーク(LIN)用のシングルチャネル、低容量、双方向のESD保護デバイスです。このデバイスは、IEC 61000-4-2国際規格で規定されている最大レベル以上の接触ESDストライクを±散逸させるよう定格されています(接触30kV、±エアギャップ30kV)。低クランピング電圧と低動的抵抗にほり、過渡事象に対するシステムの保護に貢献します。高レベルの堅牢性と信頼性が求められる安全システムにとって、この保護機能は重要です。Texas Instruments ESD1LIN24-Q1は、車載用アプリケーションのAEC-Q100認定を取得しています。特徴
- IEC 61000-4-2 Level 4 ESD保護
- ±30kVの接触放電
- ±30kV気中放電
- 堅牢なサージ保護
- IEC 61000-4-5 (8/20 µs): 4.3A
- 作動電圧 24V
- 双方向ESD保護
- 下流コンポーネントを保護する低クランプ電圧
- 温度範囲 –55°C~+150°C
- I/O容量 = 2.3pF(標準値)
- 業界標準パッケージで提供 SOD-323(DYF)
- 自動光学的検査(AOI)に使用されるリード付きパッケージ
アプリケーション
- 工業制御ネットワーク
- ローカルインターコネクトネットワーク(LIN)
- 単線CAN ESD保護
- DeviceNet
- スマート配電システム
- USB電源供給(USB-PD)
- VBUS保護
- IO保護
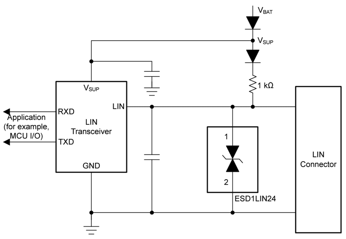
代表的なアプリケーション
公開: 2023-01-25
| 更新済み: 2023-02-09
