Texas Instruments FDC2x1x 28/12ビットビットキャパシタンス-デジタルコンバータ
Texas Instruments FDC2x1x 28または12ビットキャパシタンス-デジタルコンバータは、静電容量センシングソリューションの実装を目的とした、ノイズ/EMI耐性、高分解能、高速キャパシタンス-デジタルコンバータのマルチチャンネルファミリです。これらのデバイスには、革新的なナローバンドベースのアーキテクチャが採用されており、高速での高分解能を実現すると同時に、高いノイズと干渉除去を提供します。FDC221xは、最大28ビットの高分解能向けに最適化されています。FDC211xは、高速移動ターゲットを使用するアプリケーションの簡単な実装を目的に、最大13.3kspsの高速サンプルレートを提供します。250nFの非常に大きな最大入力キャパシタンスを使用すると、リモートセンサの使用、ならびに時間、温度や湿度の環境上の変化の追跡用に使用できます。特徴
- EMI-resistant architecture
- Maximum output rates (one active channel)
- 13.3ksps (FDC2112, FDC2114)
- 4.08ksps (FDC2212, FDC2214)
- 250nF (at 10kHz with 1mH inductor) maximum input capacitance range
- 10kHz to 10MHz sensor excitation frequency range
- Number of channels: 2, 4
- Up to 28 bits of resolution
- 0.3fF at 100sps system noise floor
- 2.7V to 3.6V supply voltage range
- 2.1mA active power consumption
- 35µA low-power sleep mode
- 200nA shutdown rating
- I2C interface
- -40°C to +125°C temperature range
アプリケーション
- Proximity sensor
- Gesture recognition
- Level sensor for liquids, including conductive ones such as detergent, soap, and ink
- Collision avoidance
- Rain, fog, ice, and snow sensor
- Automotive door and kick sensors
- Material size detection
ビデオ
Learn More About
- Sensor Resources
- Sensing Technologies
- White Paper: Sensing the World More Accurately
- Texas Instruments Sensing Solutions
- Noise-immune Capacitive Proximity Sensor System
- Low-Power Touch Through Glass
- High Temperature Touch Through Glass
- Robust, High Res Capacitive Touch & Proximity Sensing User Interface (UI) w/LED Lighting
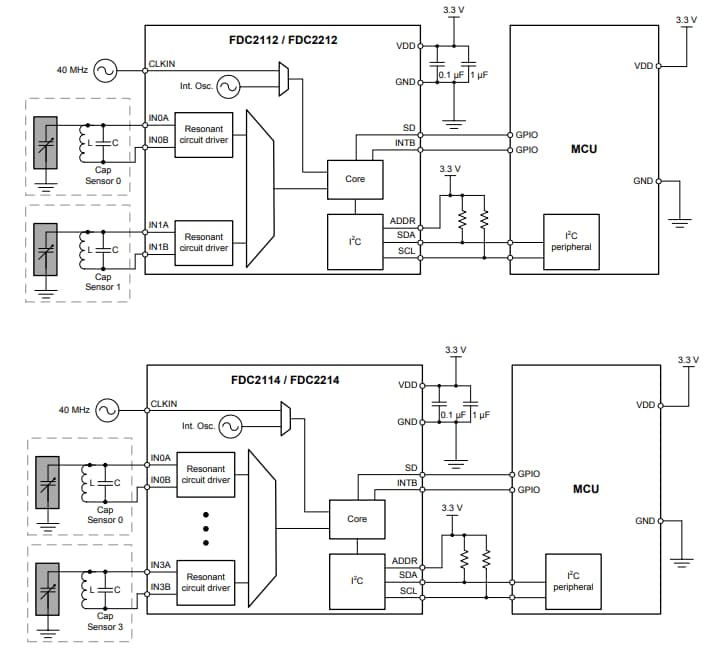
Functional Block Diagram
公開: 2015-08-25
| 更新済み: 2025-09-11
