Texas Instruments INAx180/INAx181 電流センスアンプ
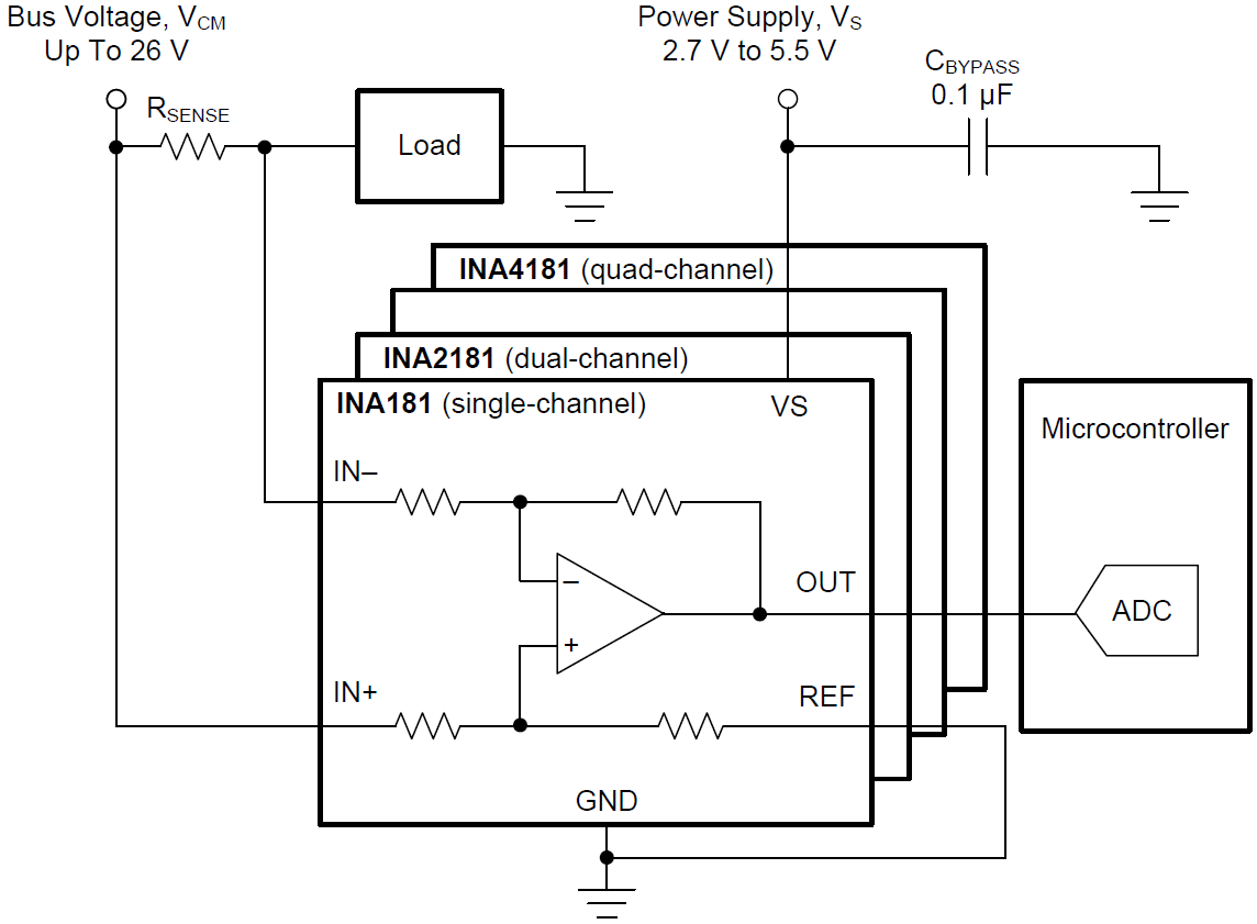
Texas Instruments INAx180/INAx181電流センスアンプは、コストが最適化された電流センスアンプ(電流シャントモニタとも呼ばれる)で、–0.2V~+26Vのコモンモード電圧で電流センスレジスタを介して電圧降下を検出します。また、供給電圧の影響を受けません。INAx180/INAx181には、20V/V、50V/V、100V/Vまたは200V/Vの4つの次世代デバイスオプションで整合レジスタ・ゲイン・ネットワークが統合されています。この整合ゲイン・レジスタ・ネットワークによってゲイン誤差が最小限に抑えられ、温度ドリフトが低減します。各デバイスは2.7V~5.5Vの単電源で動作し、最大260μAの供給電流があります。INAx181デバイスは、双方向の電流検知機能があります。すべてのデバイスオプションは、-40°C~+125°Cの拡張温度範囲に指定されています。INAx180-Q1/INAx181-Q1デバイスは、車載アプリケーションを対象としAEC-Q100の認定を受けています。特徴
- コモンモード範囲(VCM): –0.2V~+26V
- 高帯域幅: 350kHz(A1デバイス)
- オフセット電圧
- ±150µV(最大)@ VCM = 0V
- ±500μV(最大)@ VCM = 12V
- 出力スルーレート: 2V/µs
- 双方向電流センシング機能(INAx181のみ)
- 精度
- ±1%ゲインエラー(最大)
- 1µV/°Cオフセットドリフト(最大)
- ゲインオプション
- 20V/V(A1デバイス)
- 50V/V(A2デバイス)
- 100V/V(A3デバイス)
- 200V/V(A4デバイス)
- 自己消費電流: 最大260µA(INA180/INA181)
アプリケーション
- モータ制御
- バッテリモニタリング
- 電源管理
- 照明制御
- 過電流検出
- ソーラーインバータ
公開: 2017-07-17
| 更新済み: 2024-04-24
