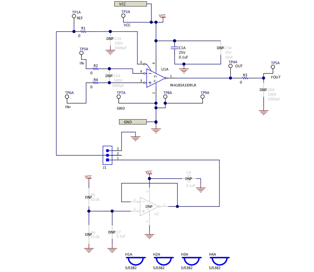
INA185EVMは、デバイス・ファミリの基本的な機能評価を実現するように設計されています。INA185EVMは、単一のPCBで構成されており、異なるデバイスの変形評価を目的に8つの個別の断片に分割できます。このボードには、ハイサイドとローサイドの両方の構成を評価する能力、デバイス・ピンへの簡単なアクセスが可能になるテストポイントがあります。固定具の配置は対象回路のモデル用ではなく、また電磁(EMI)試験用でもありません。
特徴
- すべてのゲインオプションでのINA185Axの評価
- デバイスピンへの簡単なアクセスが可能になるテストポイント
- ハイサイドとローサイド両方の構成を評価する能力
レイアウト
回路図
公開: 2019-04-22
| 更新済み: 2023-08-22

