Texas Instruments INA253EVM電流センシング評価モジュール
Texas Instruments INA253EVM電流センシング評価モジュールは、INA253xの効果を実証します。INA253xは、電圧出力および電流シャント・モニタで内部シャント・レジスタが統合されています。これにより、高精度電流測定が可能になります。INA253EVMには、INA253x、INA253A1、INA253A2、INA253Aのすべてのバージョンが搭載されています。INA253EVMには、PCB 1台が搭載されており、PCB 3台を個別に切り離すことができます。INA253EVMには、デバイスのファンクション・ピンにアクセスする各PCBボードに配置されたテスト・ポイントがあります。サポート回路はPCBに実装されています。これは、必要に応じて再構成、削除、またはバイパスできます。特徴
- すべてのINA253ゲイン・バージョンが含まれています。
- すべてのピンへの簡単なアクセス
- デフォルト以外の構成のためにホルダをPCBに配置
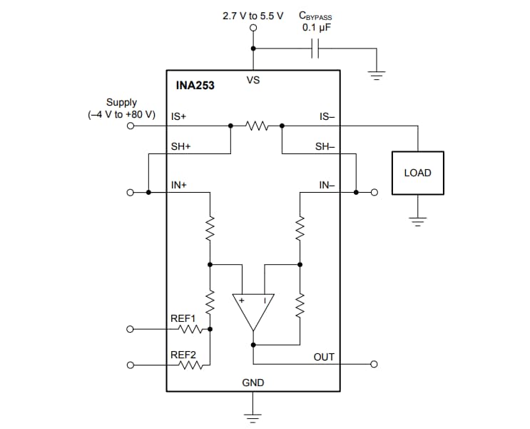
ブロック図
公開: 2018-10-19
| 更新済み: 2023-07-10
