Texas Instruments INA30x/INA30x-Q1電流センスアンプ
Texas Instruments INA30x/INA30x-Q1過電流保護高速・高精度電流センスアンプには、2つの高速統合コンパレータが備わっており、範囲外の電流の状態を検出します。INA302/INA302-Q1およびINA303/IN303-Qの両方に、過電流状態に対応するように設定されたコンパレータがあります。ただし、INA303/INA303-Q1は、ウィンドウ構成における過小電流状態にも対応しています。各コンパレータは、外部制限設定レジスタを用いた調整可能な限界閾値範囲が特徴です。このモニタは、コモンモード電圧で-0.1V~36Vの範囲で変化する供給とは無関係の差動電圧信号を測定します。このデバイスは、950µAの最大供給電流を使用し、2.7V~5.5Vの動作電圧供給で動作します。INA30x/INA30x-Q1は、14ピンTSSOPパッケージでご用意があり、拡張動作温度範囲(–40°C~+125°C)に指定されています。INA30x-Q1は、車載用アプリケーションを対象としたAEC-Q100認定を受けています。特徴
- 広いコモンモード入力範囲: –0.1V~36V
- デュアル・コンパレータ出力:
- INA302: 2つの独立した制限超過アラート
- INA303: ウィンドウ・コンパレータ
- 閾値レベルを個別に設定
- コンパレータ1アラート応答: 1µs
- コンパレータ2調整可能な遅延: 2µs~10s
- 独立したラッチ制御モードが搭載されたオープンドレイン出力
- 高精度アンプ:
- オフセット電圧: 30µV(最大、A3バージョン)
- オフセット電圧ドリフト: 0.5μV/°C(最大)
- ゲイン誤差: 0.15%(最大、A3バージョン)
- ゲインエラードリフト: 10ppm/°C
- 利用可能なアンプゲイン:
- INA302A1、INA303A1: 20V/V
- INA302A2、INA303A2: 50V/V
- INA302A3、INA303A3: 100V/V
アプリケーション
- 過電流保護
- モータ制御
- 電源保護
- コンピュータとサーバー
- 電気通信機器
データシート
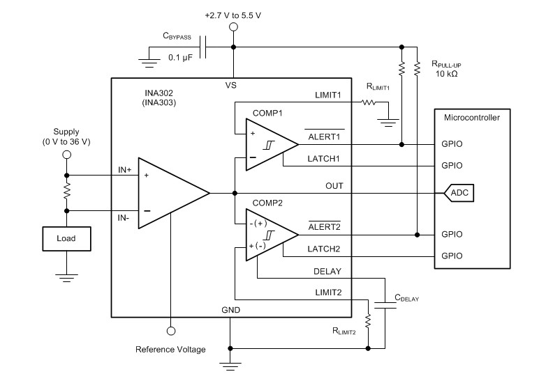
NA302/INA303のブロック図
公開: 2018-04-13
| 更新済み: 2022-11-29
