Texas Instruments INA381電圧出力電流センシング・アンプ
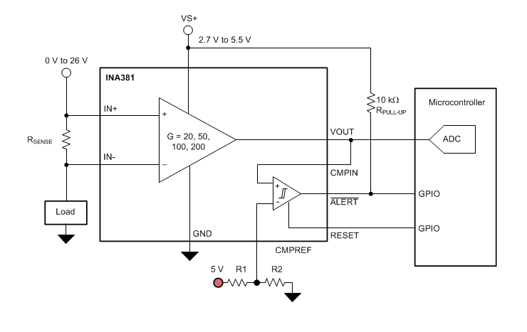
Texas Instruments INA381電圧出力電流センシング・アンプには、26Vコモンモード、電流センシング・アンプ、過電流状態を検出するように構成されている高速コンパレータがすべて備わっています。これは、電流シャント抵抗に発生する電圧の測定、およびその電圧をコンパレータのリファレンス・ピンによって設定された規定の閾値制限設定と比較することによって達成されます。電流シャント・モニタは、コモンモード電圧での差動電圧信号を測定できます。これは、供給電圧の影響を受けることなく、–0.2V~26Vまで変化する可能性があります。オープンドレイン・アラート出力は、トランスペアレント・モードで、あるいはラッチモードのいずれかで動作するように構成できます。透過モードによって、入力状態に続く出力状態が生成されます。ラッチモードは、ラッチがリセットされると、ラッチがクリアされるまでアラート出力を送信します。過電流イベントの迅速な検出が可能になると、スタンドアロン・コンパレータ警告応答時間は3μs以下です。デバイスによって供給されるシステム全体の過電流保護は10μs未満です。INA381は、2.7V~5.5Vの単電源で動作しながら、最大電流350µAを消費します。指定された動作温度範囲(-40°C~+125°C)です。特徴
- 高精度アンプ:
- オフセット電圧、VCM = 12V: 500µV(最大)
- オフセット電圧、VCM = 0V: 150µV(最大)
- オフセット電圧ドリフト: 1µV/°C(最大)
- ゲイン誤差: 1%(最大)
- ゲイン誤差ドリフト: 20ppm/°C(最大)
- 利用可能なアンプゲイン:
- INA381A1: 20V/V
- INA381A2: 50V/V
- INA381A3: 100V/V
- INA381A4: 200V/V
- コンパレータの仕様:
- ヒステリシス: 50mV
- 応答時間: 500ns
- 外部リファレンス電圧を介したアラート閾値
- ラッチモードを使用したオープンドレイン・コンパレータ出力
- コモンモード入力範囲: –0.2V~+26V
- パッケージ: WSON-8 (2mm × 2mm)
アプリケーション
- 過電流保護
- 電源保護
- ローサイド位相モータ制御
- コンピュータとサーバ
- 電気通信機器
Datasheet
ブロック図
公開: 2018-07-17
| 更新済み: 2022-12-07
