INA819は、高コモンモード除去比を実現するように最適化されています。G = 1の場合、コモンモード除去比は入力コモンモード範囲にわたって90dBを超えています。このデバイスは、4.5V単電源での低電圧動作に加えて、最高±18Vまでのデュアル電源での動作を対象に設計されています。INA819は、8ピンSOICパッケージでご用意があり、–40°C~+125°Cの温度範囲に指定されています。
特徴
- 低オフセット電圧: 10µV(typical)、35µV(max)
- 利得ドリフト: 5ppm/°C (G = 1)、35ppm/°C (G > 1) (最高)
- ノイズ: 8nV/√Hz
- 帯域幅: 2MHz (G = 1)、270kHz (G = 100)
- 1nF容量性負荷で安定
- 最高±60Vの保護入力
- コモンモード除去: 110dB、G = 10(最小)
- 電源除去比: 100dB、G = 1(最小)
- 供給電流: 385µA(最大)
- 電源範囲
- 単電源: 4.5V~36V
- デュアル電源: ±2.25V~±18V
- 指定温度範囲: –40°C~+125°C
- パッケージ: 8ピンSOIC
アプリケーション
- 産業用プロセス制御
- サーキットブレーカ
- バッテリテスター
- ECGアンプ
- パワー・オートメーション
- 医療計測機器
- ポータブル計器
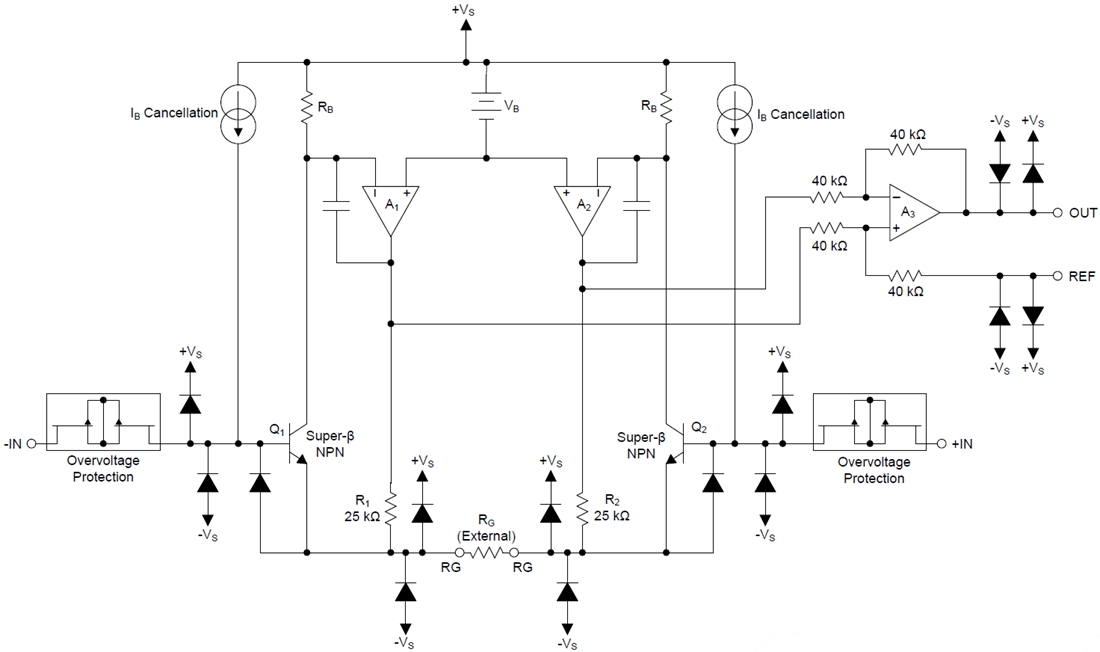
機能ブロック図
公開: 2019-03-05
| 更新済み: 2023-07-25

