Texas Instruments INA827 2.7 to 36V Supply Instrumentation Amplifier
Texas Instruments INA827 2.7 to 36V Supply Instrumentation Amplifier offers extremely low power consumption and operates over a very wide single- or dual-supply range. TI INA827 is optimized for the lowest possible gain drift of only 1ppm per degree Celsius in G=5, which requires no external resistor. A single external resistor sets any gain from 5 to 1000. TI INA827 instrumentation amplifier is optimized to provide excellent common-mode rejection ratio (CMRR) of over 88dB (G=5) over frequencies up to 5kHz. In G=5, CMRR exceeds 88dB across the full input common-mode range from the negative supply all the way up to 1V of the positive supply. Using a rail-to-rail output, INA827 is well-suited for low-voltage operation from a 2.7 V single-supply as well as dual supplies up to ±18 V. Additional circuitry protects the inputs against overvoltage of up to ±40V beyond the power supplies by limiting the input currents to a save level. INA827EVM provides basic functional evaluation of INA827.Features
- Eliminates Errors from External Resistors at Gain of 5
- Common-Mode Range Goes Below
- Negative Supply
- Input Protection: Up to ±40V
- Rail-to-Rail Output
- Outstanding Precision
- Common-Mode Rejection: 88dB, min
- Low Offset Voltage: 150µV, max
- Low Drift: 2.5µV/°C, max
- Low Gain Drift: 1ppm/°C, max (G = 5 V/V)
- Power-Supply Rejection
- 100dB, min (G = 5)
- Noise: 17 nV/√Hz, G = 1000 V/V
- High Bandwidth
- G = 5: 600kHz
- G = 100: 150kHz
- Supply Current: 200µA, typ
- Supply Range
- Single Supply: +2.7V to +36V
- Dual Supply: ±1.35V to ±18V
- Specified Temperature Range
- -40°C to +125°C
Applications
- Industrial Process Controls
- Multichannel Systems
- Power Automation
- Weigh Scales
- Medical Instrumentation
- Data Acquisition
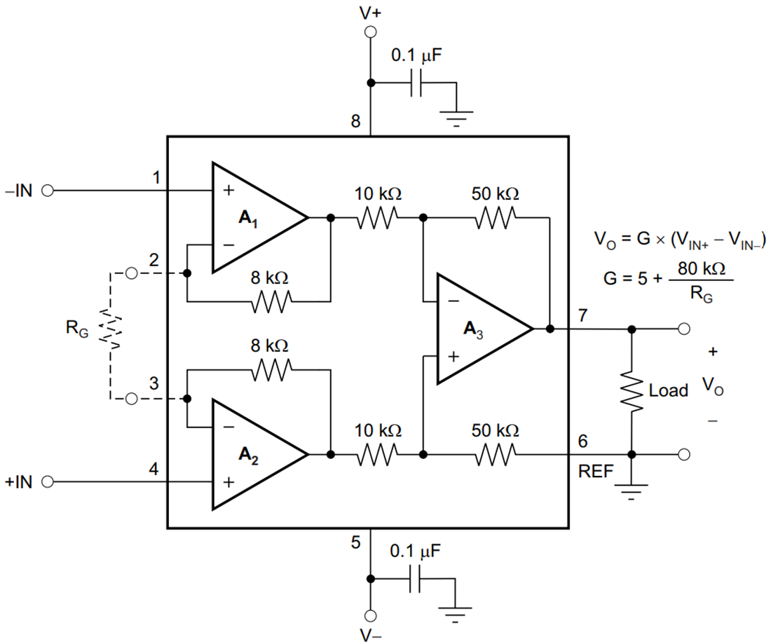
Functional Block Diagram
公開: 2012-09-04
| 更新済み: 2022-03-11
