Texas Instruments INA828高精度計装アンプ
Texas Instruments INA828 50μVオフセット、7nV/√Hzのノイズ、低消費電力、高精度計装アンプは、非常に広範なシングルまたはデュアル電源範囲で動作し、低電力消費を実現しています。このデバイスには、単一の外付けレジスタによって1~1000の任意のゲインが設定されます。新しいSuperベータ入力トランジスタはその優れた精度によって、比類のない低入力オフセット電圧、オフセット電圧ドリフト、入力バイアス電流、および入力電圧と電流ノイズ実現しています。このデバイスには、最大±40Vの過電圧から入力を保護する追加の回路があります。INA828は、G = 1で優れたコモンモード除去比を作成するように最適化されており、コモンモード除去比は入力コモンモード範囲にわたって90dBを超えています。最大±18Vと5V単電源のデュアル電源によって、低電圧動作に適しています。NA828は、–40°C~+125°C温度範囲に指定されており、8ピンSOICパッケージでご用意があります。The device offers additional circuitry that protects the inputs against overvoltage up to ±40V. The INA828 is optimized to create an excellent common-mode rejection ratio, at G=1, the common-mode rejection ratio exceeds 90dB across the full input common-mode range.
Dual supplies up to ±18V and 5V single supply make the device suitable for low-voltage operation. The INA828 is specified over the –40°C to +125°C temperature range and is available in an 8-pin SOIC package.
特徴
- Precision instrumentation amplifier evolution:
- INA828 is Second generation
- INA128 is First generation
- 50µV, MAX Low offset voltage
- 5ppm/°C (G = 1), 50ppm/°C (G > 1) Gain drift
- 7nV/√Hz Noise
- 2MHz (G = 1), 260kHz (G = 100) Bandwidth
- Stable with 1nF capacitive loads
- Inputs protected up to ±40V
- 110dB, Min (G = 10) Common-mode rejection
- 100dB, Min (G = 1) Power-supply rejection
- 650µA, Max supply current
- Supply Range:
- 4.5V to 36V Single supply
- ±2.25V to ±18V Dual supply
- –40°C to +125°C Specified temperature range
- 8-Pin SOIC package
アプリケーション
- Industrial process controls
- Circuit breakers
- Battery testers
- ECG Amplifiers
- Power automation
- Medical instrumentation
- Portable instrumentation
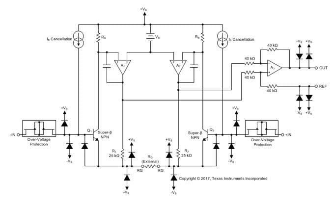
Functional Diagram
公開: 2017-11-06
| 更新済み: 2022-07-11
