INA848の電流帰還トポロジは、2000の固定ゲインで2.8MHzの広い帯域幅を生成するため、その後の利益段の必要性が排除されます。1.3nV/√Hzの非常に低いノイズフロアによって、高解像度アナログ・デジタル・コンバータ(ADC)とインターフェイス接続する際に、同等のビット数(ENOB)への影響が最小限に抑えられます。INA848を使用すると、利益段(ピン2および3)の間にフィルタを追加し、適切なシグナルインテグリティを維持できます。
Texas Instruments INA848のこれらの独自機能によって、ハイエンド医療機器、脳波撮影、振動センシング、変位測定といった高精度計測が必須のアプリケーションにとって優れた選択です。このデバイスは、8V~36V単電源またはデュアル電源で±4V~±18Vを対象に設計されています。
特徴
- 2000V/Vの固定利得
- フィルタリングのための内部ノードへのアクセス
- 1.5nV/√Hz入力電圧ノイズ(最大)超低ノイズ
- 高精度スーパーベータ入力性能
- ±35µV(最高)低オフセット電圧
- 0.45µV/°C(最高)低オフセット電圧ドリフト
- 25nA(標準)小入力バイアス電流
- 5ppm/°C(最高)低利得ドリフト
- 2.8MHz帯域幅
- 45V/µsスルーレート
- 132dB(最小)コモンモード除去
- 電源範囲
- 8V~36V単供給
- ±4V~±18Vデュアル供給
- –40°C~+125°Cに指定されている温度範囲
- 8ピンSOICパッケージ
アプリケーション
- 手術用機器
- 心電図(ECG)
- 超音波スキャナ
- 半導体テスト
- データアクイジション(DAQ)
- 振動分析
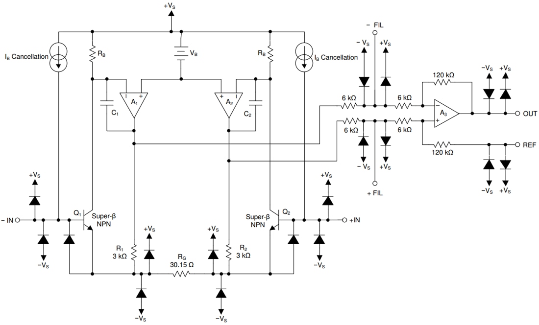
機能ブロック図
公開: 2020-12-04
| 更新済み: 2024-10-10

