Texas Instruments ISO5451絶縁型IGBT/MOSFETゲートドライバ
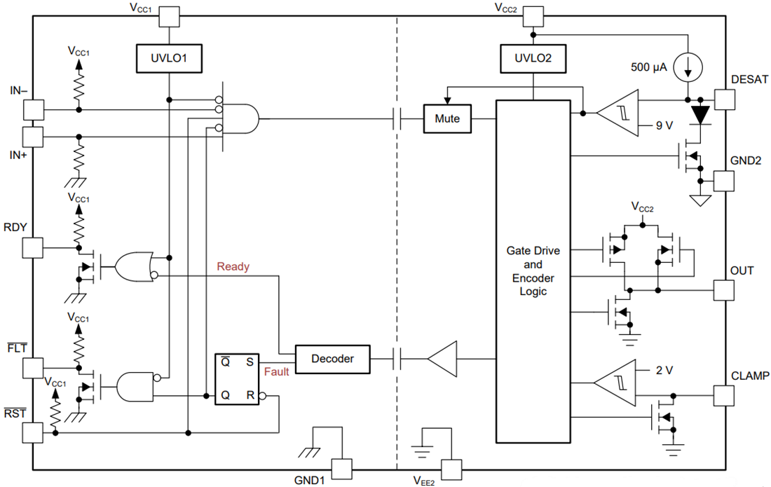
Texas Instruments ISO5451絶縁IGBT/MOSFETゲートドライバは、4.25kVRMSの基本的な絶縁ゲートドライバで、2.5Aソース電流および5Aシンク電流を備えたIGBTおよびMOSFETを対象としています。この入力サイドは、3V~5.5Vの単電源で動作します。この出力サイドを使用すると、15V(最低)~30V(最高)の供給範囲が可能になります。2つの相補CMOS入力が、ゲートドライバの出力状態を制御76nsの短い伝播時間が、出力段の正確な制御を保証します。IGBTが過負荷状態にある時に、内部不飽和化の障害検出を認識します。不飽和化がアクティブな場合、入力側ローでFLT出力を引きアイソレータ入力をブロックする絶縁バリア全体に故障信号が送信されます。FLT出力状態がラッチされ、RST入力でのローアクティブパルスを介してリセットすることができます。動作させるゲートドライバの準備は、入力側と出力側の電源を監視する2つの低電圧ロックアウト回路の制御下にあります。どちらかの側に供給不足がある場合は、RDY出力が「低」になり、それ以外の場合はこの出力は「高」になります。特徴
- 2.5A peak source and 5A peak sink currents
- Short propagation delay: 76ns (typ), 110ns (max)
- 2A active miller clamp
- Output short-circuit clamp
- Fault alarm upon desaturation detection is signaled on FLT and reset through RST
- Input and output Under Voltage Lock-Out (UVLO) with Ready (RDY) pin indication
- Active output pull-down and default low outputs with low supply or floating inputs
- 3V to 5.5V input supply voltage
- 15V to 30V output driver supply voltage
- CMOS compatible inputs
- Rejects input pulses and noise transients shorter than 20ns
- 50kV/µs minimum and 100kV/µs typical
- Common-Mode Transient Immunity (CMTI) at VCM = 1500V
- -40°C to +125°C operating temperature range
- Safety and Regulatory Approvals
- 6000VPK VIOTM and 1420VPK VIORM basic isolation per DIN V VDE V 0884-10 (VDE V 0884-10):2006-12
- 4250VRMS isolation for 1 minute per UL 1577
- CSA component acceptance notice 5A, IEC 60950-1 and IEC 61010-1 end equipment standards
- CQC certification per GB4943.1-2011
- All certifications are planned
アプリケーション
- Isolated IGBT and MOSFET Drives in
- Industrial motor control drives
- Industrial power supplies
- Solar inverters
- HEV and EV power modules
- Induction heating
Datasheets
ビデオ
Functional Block Diagram
公開: 2015-09-15
| 更新済み: 2025-06-06
