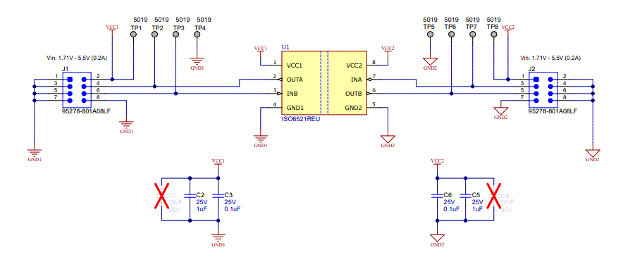
TI ISO6521REUEVM評価モジュールは、最小限の外付け部品でデバイスを評価できる複数のテストポイントを備えています。
特徴
- VCC1 および VCC2 の電源電圧範囲は、1.71V~1.89V、および2.25V~5.5Vです。
- 迅速なデバイス評価を可能にする複数のテストポイントと接続ヘッダ
- 消費電流が小さい
- 複数のテスト構成を可能にする電源ピン上の追加のバイパスコンデンサのフットプリント
キット内容
- ISO6521 アイソレータ
- 各デバイスピンのオンボードテストポイントと接続
- 電源バイパスコンデンサ
基本的なEVM動作
レイアウト
回路図
公開: 2023-11-02
| 更新済み: 2024-01-30

