Texas Instruments ISOM8110DFGEVM 評価モジュール

Texas Instruments ISOM8110DFGEVM評価モジュールは、4ピンのDFG SOICパッケージ封止、アナログ トランジスタ出力採用、シングルチャネル・フォトカプラ・エミュレータであるISOM8110を評価するための評価基板です。このモジュールは、フォトトランジスタ/フォトカプラとのピン互換性を確保し、ドロップイン・アップグレードが可能であり、広い温度範囲にわたって安定したCTR (電流伝達率) 性能を発揮し、基本的な変更に対応できるように複数の受動部品とフットプリントを確保しています。

特徴

  • フォトトランジスタ/フォトカプラとのピン互換性を確保し、ドロップイン アップグレードが可能
  • 複数のテストポイントと接続ヘッダにより、迅速なデバイス評価が可能
  • 1チャネル ダイオード エミュレータ入力
  • 基本的な変更のための受動部品とフットプリントを含む
  • 最大コレクタ-エミッタ電圧:80VCEO
  • 温度を問わず安定したCTRパフォーマンス
  • 基本的な変更のためのパッシブとフットプリント

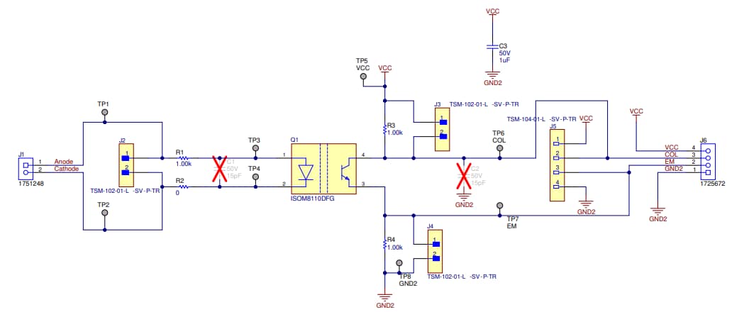
スキーム図

回路図 - Texas Instruments ISOM8110DFGEVM 評価モジュール
公開: 2024-01-09 | 更新済み: 2025-03-05