Texas Instruments LM2101ハーフブリッジゲートドライバ
Texas InstrumentLM2101ハーフブリッジ ゲート ドライバは、同期バックまたはハーフブリッジ構成でハイサイドとローサイドの両方の N チャネル MOSFET を駆動するように設計されたコンパクトな高電圧ゲート ドライバです。SH ピンの – 1VDC および–19.5V過渡負電圧処理により、高ノイズ アプリケーションにおけるシステムの堅牢性が向上します。小型の熱強化型 8 ピン WSON パッケージにより、ドライバをモーター位相の近くに配置できるため、プリント基板(PCB)レイアウトが改善されます。Texas InstrumentsLM2101、業界標準のピン配列と互換性のある 8 ピン SOIC パッケージでも入手できます。不足電圧ロックアウト (UVLO) は、電源投入時および電源切断時の保護のためにローサイドおよびハイサイドの電源レールに提供されています。特徴
- ハーフブリッジ構成で 2 つの N チャネル MOSFET を駆動
- 8VGVDD での典型的な不足電圧ロックアウト
- SH での –19.5V の絶対最大負性過渡電圧処理
- 107VBST の絶対最大電圧
- 0.5A/0.8Aのピーク ソース/シンク電流
- 115ns標準伝搬遅延
アプリケーション
- ブラシレスDC(BLDC)モータ
- 永久磁石同期モータ(PMSM)
- コードレス電気掃除機
- コードレスガーデンおよび電動工具
- 電動バイク、電動スクータ
- バッテリ試験装置
- オフライン無停電電源(UPS)
- 汎用MOSFETまたはIGBTドライバ
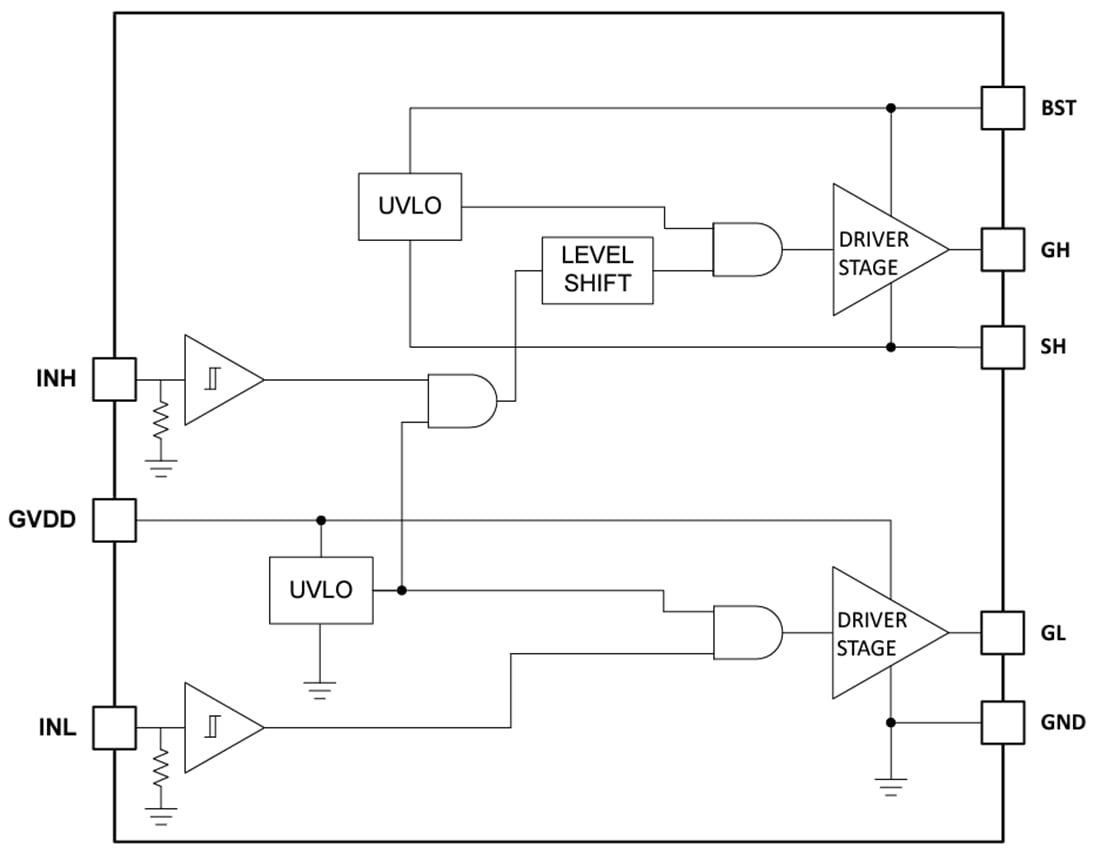
機能ブロック図
公開: 2024-01-17
| 更新済み: 2024-01-23
