固定デッドタイムと、SHピンでの -1V DC および -19.5Vの過渡負電圧処理により、高ノイズ アプリケーションにおけるシステムの堅牢性が向上します。Texas InstrumentsLM2103は、業界標準のピン配置と互換性のある8ピン SOIC パッケージで提供されます。低電圧ロックアウト (UVLO) は、電源投入時および電源切断時の保護のためにローサイドおよびハイサイドの電源レールに提供されています。
特徴
- ハーフブリッジ構成で2つのNチャネル MOSFET を駆動
- GVDDの標準的な不足電圧ロックアウト 8V
- BSTの絶対最大電圧107V
- SHの絶対最大負性過渡電圧処理 –19.5V
- 0.5A/0.8Aのピークソース/シンク電流
- 475ns 典型的な固定内部デッドタイム
- 内蔵クロス導通の防止
- 115ns 標準的な伝播遅延
- 反転入力ピン INL
アプリケーション
- Brushless-DC (BLDC) motors
- 永久磁石同期モーター (PMSM)
- サーボおよびステッピングモータードライブ
- コードレス電気掃除機
- コードレス園芸工具、電動工具
- 電動自転車、電動スクータ
- バッテリ試験装置
- オフライン無停電電源装置(UPS)
- 汎用MOSFETまたはIGBTドライバ
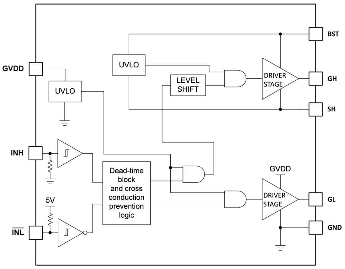
機能ブロック図
公開: 2023-10-24
| 更新済み: 2023-11-02

