Texas Instruments LM2104ハーフブリッジゲートドライバ
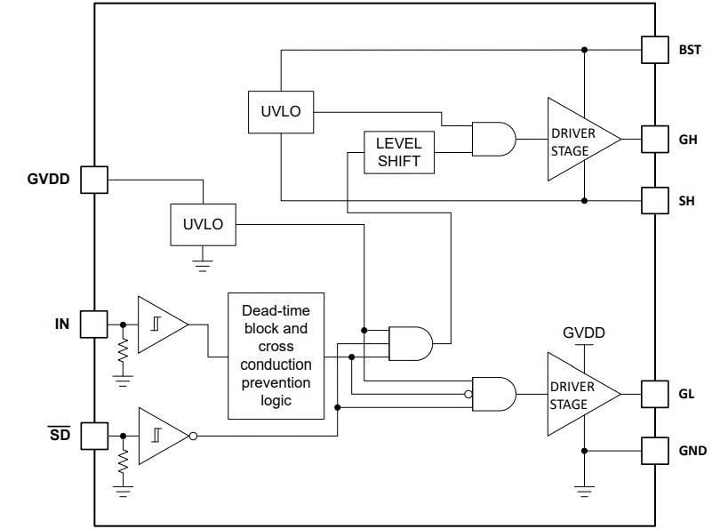
Texas Instruments LM2104ハーフブリッジ ゲート ドライバは、同期整流降圧またはハーフブリッジの構成においてハイサイドとローサイド両方のNチャネルMOSFETを駆動するよう設計されています。 このゲート・ドライバは、8V (代表値) GVDDの低電圧誤動作防止機能、BSTでの電圧の絶対最大値107V、SHでの負過渡電圧の絶対最大値) –19.5Vが特長です。LM2104ドライバは、475ns (代表値) の固定内部デッドタイム、115ns (代表値) の伝搬遅延時間を持ち、クロス導通防止機能を内蔵しています。このコンパクトな高電圧ゲート・ドライバは、業界標準のピン配列に対応した8ピンのSOICパッケージで供給されます。主なアプリケーションは、ブラシレスDC・(BLDC) モーター、永久磁石同期モーター (PMSM)、サーボ/ステッピング・モーター・ドライブ、コードレス掃除機、電動自転車、電動スクーター、バッテリテスト装置などです。特徴
- ハーフブリッジ構成で 2 つの N チャネル MOSFET を駆動
- GVDD での 8V (標準) 不足電圧ロックアウト
- 475ns 典型的な固定内部デッドタイム
- 115nsの標準伝播遅延
- SH での –19.5V の絶対最大負性過渡電圧処理
- 107VBST の絶対最大電圧
- 0.5A/0.8Aピーク ソース/シンク電流
- 内蔵クロス導通の防止
- シャットダウンロジック入力端子 SD
- 単一入力ピン IN
アプリケーション
- ブラシレス DC (BLDC) モーター
- サーボおよびステッピング モータドライブ
- コードレスの園芸工具と電動工具
- コードレス電気掃除機
- バッテリ試験装置
- 電動自転車、電動スクータ
- オフライン無停電電源装置 (UPS)
- 永久磁石同期モーター (PMSM)
- 汎用MOSFETまたはIGBTドライバ
機能ブロック図
標準アプリケーション回路
公開: 2024-01-09
| 更新済み: 2024-01-24
