SHピンでの–1V DCおよび–19.5V過渡負電圧対応によって、高ノイズアプリケーションでのシステムの堅牢性が向上します。小型で熱的に強化された8ピンWSONパッケージによって、ドライバをモータ位相に近い位置に配置することで、PCBレイアウトが改善されます。Texas Instruments LM2105は、業界標準のピン配列との互換性を備えた、8ピンSOICパッケージでもご用意があります。パワーアップおよびダウン時の保護を目的として、ローサイドおよびハイサイドパワーレールでの低電圧ロックアウト(UVLO)が実現しています。
特徴
- ハーフブリッジ構成で2つのNチャンネルMOSFETを駆動
- ブートストラップダイオード内蔵
- GVDDでの5V標準低電圧ロックアウト
- BSTでの105V最高推奨電圧
- SHでの–19.5V絶対最大負過渡電圧対応
- 0.5A/0.8Aピークソース/シンク電流
- 115ns標準伝搬遅延
アプリケーション
- ブラシレスDC(BLDC)モータ
- 永久磁石同期モータ(PMSM)
- コードレス電気掃除機
- コードレスガーデンおよび電動工具
- 電動バイク、電動スクータ
- バッテリ試験装置
- オフライン無停電電源(UPS)
- 汎用MOSFETまたはIGBTドライバ
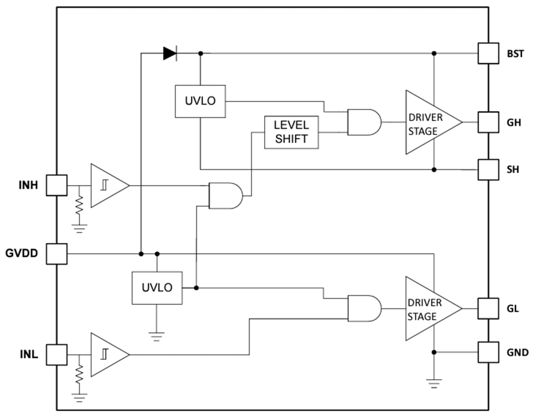
機能ブロック図
公開: 2023-08-04
| 更新済み: 2024-01-19

