Texas Instruments LM25180/LM25180-Q1 PSRフライバックコンバータ
Texas Instruments LM25180/LM25180-Q1一次側安定化(PSR)フライバックコンバータは、4.5V~42Vという広い入力電圧範囲全体で高い効率性を発揮します。絶縁された出力電圧は、一次側フライバック電圧からサンプリングされ、出力電圧の安定化を図るためのオプトカプラ、電圧リファレンス、またはトランスからの3次巻線が不要になります。高レベルの統合によって、1つの部品しか絶縁バリアを通らないシンプルで信頼性が高い高密度設計を実現できます。境界導通モード(BCM)スイッチングによって、コンパクトな時期ソリューションが実現します。これは、±1.5%の負荷とライン安定化性能に優れています。統合65VパワーMOSFETは、ライン過渡のためのヘッドルームが強化されており、最大7Wの出力電力を実現します。LM25180/LM25180-Q1コンバータには、ターゲット最終機器の性能を最適化できるオプション機能が搭載されており、絶縁型DC/DC供給の実装を簡素化します。この出力電圧は、レジスタ1台でセットできます。同時に、オプションのレジスタによって、フライバック・ダイオードの電圧降下の熱係数を無効にすることで出力電圧の精度を向上できます。特徴には、内部固定または外部プログラミング対応のソフトスタート、およびさらに高い効率性のためのオプションのバイアス供給接続があります。その他の機能には、調整可能ラインUVLOのためのヒステリシスを活用した精密イネーブル入力、ヒカップモード過負荷保護、自動リカバリによるサーマルシャットダウン保護があります。LM25180-Q1は、車載用アプリケーションを対象としたAEC-Q100認定を受けています。
特徴
- 信頼性が高く堅牢なアプリケーション用に設計されています。
- 4.5V~42Vの広い入力電圧範囲
- 1つの部品のみ絶縁バリアを通過する堅牢なソリューション
- ±1.5%合計出力安定化精度
- オプションのVOUT温度補償
- 6ms内部またはプログラマブル・ソフトスタート
- 入力UVLOとサーマルシャットダウン保護
- ヒカップモード過電流障害保護
- 接合部温度範囲: –40°C~+150°C
- 統合ソリューション・サイズおよびコストの削減
- 統合65V、0.4ΩパワーMOSFET
- VOUT安定化にオプトカプラやトランス補助巻線不要
- 内部ループ補償
- CISPR 32を満たす低EMI動作
- 高効率PSRフライバック動作
- 重負荷での境界導通モード(BCM)における疑似共振スイッチング
- 低入力自己消費電流
- 効率性向上のための外部バイアスオプション
- シングルおよびマルチ出力実行
アプリケーション
- 絶縁型フィールドトランスミッタおよびフィールドアクチュエータ
- アナログ入力モジュール用のマルチ出力レール
- モータ駆動: IGBTゲート駆動供給
- ビルオートメーションHVACシステム
データシート
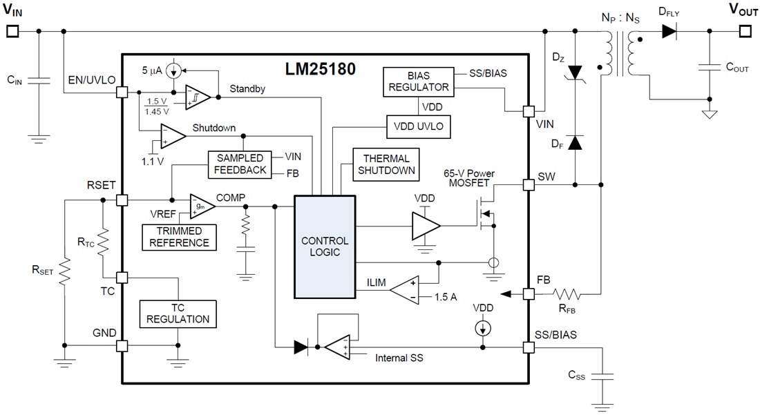
機能ブロック図
公開: 2019-09-26
| 更新済み: 2023-11-14
