Texas Instruments LM25183/LM25183-Q1 PSRフライバックコンバータ
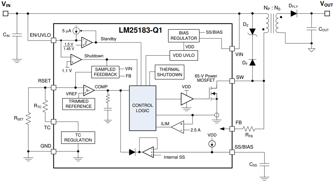
Texas Instruments LM25183/LM25183-Q1一次側安定化(PSR) フライバックコンバータには、4.5V ~ 42Vの広い入力電圧範囲全体で高い効率性があります。絶縁出力電圧は、一次側フライバック電圧からサンプリングされます。高レベルの統合によって、1つの部品しか絶縁バリアを通らないシンプルで信頼性が高い高密度設計を実現できます。境界導通モード (BCM) スイッチングによって、コンパクトな磁気ソリューションが可能になり、 ±1.5 %負荷およびライン安定化性能より優れています。統合65VパワーMOSFETは、ライン過渡のためのヘッドルームが強化されており、最大10Wの出力電力を実現します。Texas Instruments LM25183/LM25183-Q1には、ターゲット最終機器の性能を最適化できるオプション機能が搭載されており、絶縁型DC/DC供給の実装を簡素化します。出力電圧は1つの抵抗器によって設定されます。他方、オプションの抵抗器は、フライバックダイオード電圧降下の熱係数を否定することによって出力電圧精度を向上させます。その他の機能には、内部固定または外部プログラマブルソフトスタート、調整可能ラインUVLOのためのヒステリシスを活用した精密イネーブル入力、ヒカップモード過負荷保護、自動リカバリによる熱シャットダウン保護があります。
LM25183-Q1コンバータは、車載AEC-Q100 グレード 1の認定を受けており、0.8-mmピンピッチとウェッタブルフランクが備わった8ピンWSONパッケージでご用意があります。
特徴
- 機能安全対応
- 機能安全システム設計を支援する文書を利用可能
- 信頼性が高く堅牢なアプリケーション用に設計されています。
- 4.5V~42Vの広い入力電圧範囲
- 1つの部品のみ絶縁バリアを通過する堅牢なソリューション
- 合計出力レギュレーション精度:±1.5%
- オプションのVOUT 温度補償
- ジャンクション温度範囲:40°C~+150°C
- 統合ソリューション・サイズおよびコストの削減
- 65V、0.11ΩのパワーMOSFETを内蔵
- VOUT 安定化にオプトカプラまたはトランス補助巻線は不要
- 高効率PSRフライバック動作
- BCMでの擬似共振MOSFET電源OFF
- シングルおよびマルチ出力実行
- 超低伝導および放射EMIシグネチャ
- ソフトスイッチングによってダイオード逆回復を防止
- CISPR 25 Class 5要件向けに最適化
アプリケーション
- 車載HEV/EVパワートレイン・システム
- サブAMバンド車載用ボディエレクトロニクス
- トラクションインバータ(IGBTおよびSiCドライバ供給)
データシート
機能ブロック図
公開: 2020-10-22
| 更新済み: 2024-09-06
