Texas Instruments LM25184/LM25184-Q1 PSRフライバックDC/DCコンバータ
Texas Instruments LM25184/LM25184-Q1 PSRフライバックDC/DCコンバータは、4.5V~42Vの広い入力電圧範囲で高効率を実現する一次側レギュレーション(PSR)フライバックコンバータです。絶縁出力電圧は一次側フライバック電圧からサンプリングされます。高レベルの統合によって、1つの部品しか絶縁バリアを通らないシンプルで信頼性が高い高密度設計を実現できます。境界導通モード(BCM)スイッチングにより、小型の磁気ソリューションと、 ±1.5%より優れた負荷およびラインレギュレーション性能を実現します。内蔵の65VのパワーMOSFETは最大15Wの出力電力を提供し、ライン過渡に対するヘッドルームが増加されています。Texas Instruments LM25184には、ターゲット最終機器の性能を最適化できるオプション機能が搭載されており、絶縁型DC/DC供給の実装を簡素化します。出力電圧は1つの抵抗で設定でき、オプションの抵抗はフライバックダイオードの電圧降下の温度係数を打ち消すことで出力電圧の精度を向上させます。その他の機能として、内部固定または外部プログラム可能なソフトスタート、調整可能なラインUVLO用のヒステリシス付き高精度イネーブル入力、ヒカップモード過負荷保護、自動回復機能付きサーマルシャットダウン保護があります。LM25184-Q1は、自動車アプリケーションを対象としたAEC-Q100認定を受けています。
特徴
- 機能安全対応
- 機能安全システム設計を支援する文書を利用可能
- 信頼性が高く堅牢なアプリケーション用に設計されています。
- 起動後に最低3.5Vで動作する4.5V~42Vの広い入力電圧範囲
- 1つの部品のみ絶縁バリアを通過する堅牢なソリューション
- 合計出力レギュレーション精度:±1.5%
- オプションのVOUT 温度補償
- ジャンクション温度範囲:40°C~+150°C
- 統合ソリューション・サイズおよびコストの削減
- 65V、0.11ΩのパワーMOSFETを内蔵
- VOUT のレギュレーションにオプトカプラまたはトランスの補助巻線は不要
- 内部ループ補償
- 高効率PSRフライバック動作
- BCMでの擬似共振MOSFET電源OFF
- 効率性向上のための外部バイアスオプション
- シングルおよびマルチ出力実行
- 超低伝導および放射EMIシグネチャ
- ソフトスイッチングによってダイオード逆回復を防止
- CISPR 32 EMI要件向けに最適化
アプリケーション
- モータドライブ(IGBTおよびSiCゲートドライバ供給)
- 絶縁型フィールドトランスミッタおよびフィールドアクチュエータ
- 絶縁バイアス電源レール
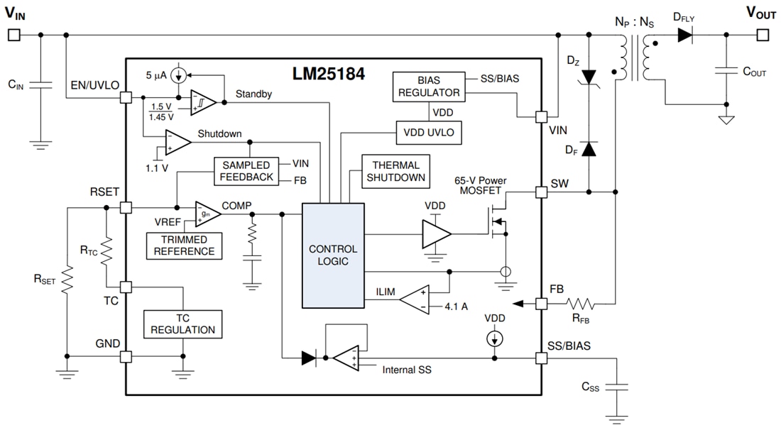
機能ブロック図
公開: 2020-09-16
| 更新済み: 2024-08-20
