Texas Instruments LM25185/LM25185-Q1PSR フライバック DC/DC コントローラ
Texas InstrumentsLM25185/LM25185-Q1PSR フライバック DC/DC コントローラは、4.5V~42Vの電圧範囲にわたって高い効率を備えた一次側安定化 (PSR) フライバックコントローラです。絶縁された出力電圧は、一次側フライバック電圧からサンプリングされます。この機能により、出力電圧調整のための電圧基準、フォトカプラ、またはトランスの 3 次巻線が不要になります。高レベルの統合により、絶縁バリアを通過するのはトランスのみの、信頼性が高く高密度でシンプルな設計が実現します。境界伝導モード (BCM) スイッチングにより、コンパクトな磁気設計が可能になり、 ±1.5% の負荷およびライン レギュレーションよりも優れたパフォーマンスを発揮します。BCM は、ライン過渡に対するヘッドルームが強化された、最大42V個の入力アプリケーションをサポートします。LM25185/LM25185-Q1フライバック コントローラは、ターゲットエンド機器のパフォーマンスを最適化するオプション機能を備えた絶縁型 DC/DC 電源の実装を簡素化します。出力電圧は 1 つの抵抗によって設定されますが、オプションの抵抗を使用すると、フライバックダイオードの電圧降下の熱係数が無効になり出力電圧の精度が向上します。LM25185コントローラは、統合された高電流 MOSFET ゲートドライバを備えており、電力範囲を1W未満から50W以上まで拡張し、デバイスを広い電力範囲にわたって拡張可能で移行しやすい設計にしています。COMPピンを使用した調整可能な補償および、電流検出抵抗による調整可能なピーク電流制限によって設計の柔軟性が高まり、さまざまなアプリケーション要件に対する優れた選択肢となります。
LM25185/LM25185-Q1フライバック方式コントローラは、14ピン、5mm x 4.4mm、0.65mmピン・ピッチ、熱特性強化型HTSSOP パッケージで供給されます。Texas Instruments LM25185-Q1デバイスは、車載用AEC-Q100グレード1認定済みです。
Flyers
- 機能安全対応
- 機能安全システム設計を支援する文書を利用可能
- 広い入力電圧範囲 4.5V~42V
- 電力範囲を1W未満から50Wを超えるまでに拡張
- 信頼性が高く堅牢なアプリケーション向けの堅牢な PSR フライバック設計
- トランスのみが絶縁バリアを通過する堅牢な設計
- 総出力レギュレーション精度:±1.5%
- オプションのVOUT 温度補償
- 入力UVLOおよびサーマル・シャットダウン保護
- ヒカップモード過電流障害保護
- 0.9mm14 ピン HTSSOP パッケージの HV-LV ピン間隔
- ジャンクション温度範囲:–40°C~+150°C
- 統合により設計サイズとコストを削減
- VOUT のレギュレーションにフォトカプラも変圧器の補助巻線も不要
- 2Aピーク シンクおよび1Aピークソース高電流パワーMOSFET ゲートドライバ
- クラス最高水準のアクティブIQ による高効率
- 重負荷時の境界伝導モード(BCM) での擬似共振スイッチング
- 外部VCC オプションによる効率向上
- 軽負荷時の高効率と最小レベルのIQ (代表値25µA、外部VCC使用時)
- 単一および複数の出力実装
- 超低伝導および放射EMIシグネチャ
- ソフトスイッチングによってダイオード逆回復を防止
- CISPR32EMI 要件に合わせて設計
アプリケーション
- ファクトリーオートメーションと制御
- 絶縁フィールド送信機
- フィールドアクチュエータ
- アナログ入力モジュール用の複数の出力レール
- モータドライブ
- IGBTおよびSiCゲート駆動電源
- 太陽光エネルギーシステム
- マイクロインバータと太陽光発電オプティマイザー
- PoE PD DC/DCコンバータ
- ビルオートメーションHVACシステム
- 産業および通信システム用の汎用絶縁バイアス電源レール
- 汎用 IGBT、MOSFET、GaN、および SiC ゲート ドライバー
データシート
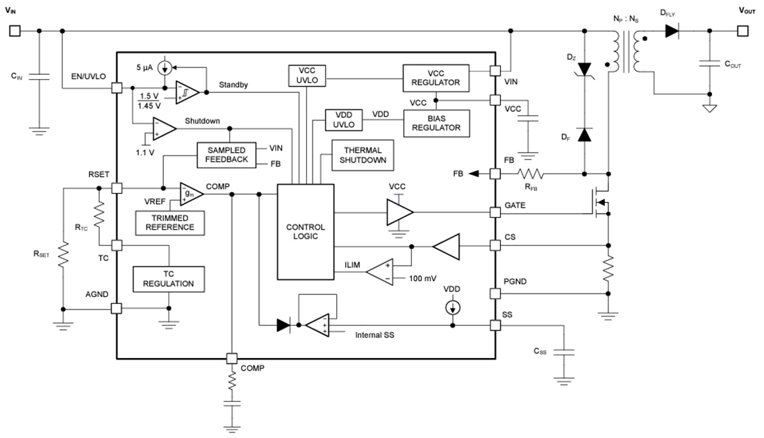
機能ブロック図
公開: 2024-02-08
| 更新済み: 2024-02-14
