LM25190の統合CC-CV動作は、電圧(±1%)と電流(±3%)の両方の安定化に対し高い精度を備えています。また、CC-CV動作によって、定電流モードと定電圧モードの間のシームレスな移行が可能になります。CC-CV動作は、平均出力電流制御を必要とするアプリケーションを対象に、部品表(BOM)の点数とコストを効果的に削減します。出力電流制限はプログラム可能で、動的に変更できます。LM25190には、出力電流モニタが搭載されています。
LM25190のその他の機能には、150°Cの最高接合部温度動作、軽負荷状態でのさらなる低電流消費を目的としたユーザーによる選択が可能なダイオードエミュレーション、障害報告と出力監視用の開ドレインパワーグッドフラグがあります。また、このデバイスは、プリバイアス負荷、高精度イネーブル入力、集積デュアル入力VCC バイアス供給レギュレータ、2.75msの内部ソフトスタート時間、自動復帰機能付きサーマルシャットダウン保護機能を備えています。
TI LM25190コントローラは、3.5mm × 4.5mmの熱強化型19ピンVQFNパッケージに格納されています。
特徴
- 機能安全システム設計を支援する機能安全能力ドキュメンテーション文書を利用可能
- 広い入力動作電圧範囲:5V ~ 42V
- 調整可能な出力電圧:0.8V ~ 41V、または固定出力:5Vまたは12V
- 定電流定電圧(CC-CV)動作機能
- 電流レギュレーション精度:±3%
- 電圧レギュレーション精度:±1%
- 電流監視と定電流機能
- 出力電流に比例するアナログ電圧(IMON)
- プログラム可能な平均出力電流制限(ILIM)
- ダイナミック平均出力電流制限(ISET)
- 2.3µAの標準シャットダウンモードIQ および15µAの標準スリープモードIQ
- 標準レベルのMOSFETゲートドライバ
- パワー グッド ステータス インジケータ(PGOOD)
- プログラム可能なスイッチング周波数:100kHz~2.2MHz
- オプションの外部クロック同期
- 選択可能なデュアルランダムスペクトラム拡散(DRSS)機能により、低周波数帯域と高周波数帯域全体でEMI性能を強化
- 内部スロープ補償とブートストラップダイオード
- 電力散逸(バイアス)を低減するデュアル入力VCC レギュレータ
アプリケーション
- スーパーキャパシタによるエネルギーバックアップ
- USB電源
- ポータブル電源ステーション
- 動力工具
- エネルギー貯蔵システム
- ソーラーエネルギー
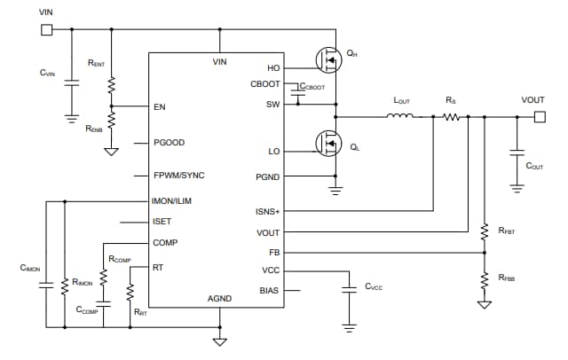
標準アプリケーション図
充電過渡時の定電流定電圧動作
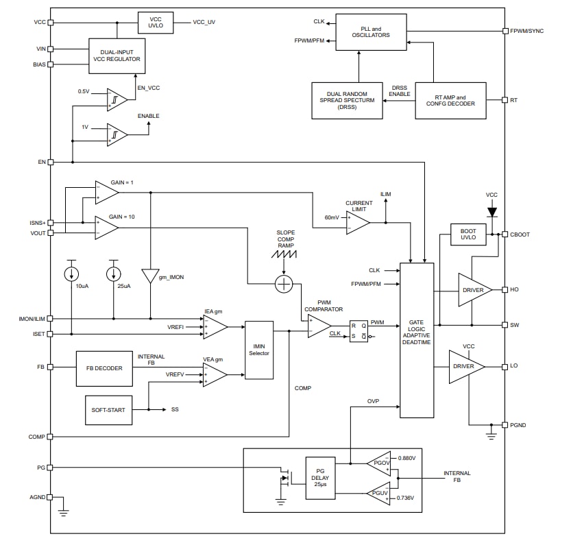
機能ブロック図
公開: 2025-05-08
| 更新済み: 2025-05-22

