Texas Instruments LM2623 DC-DCブースト・コントローラ
Texas Instruments LM2623ゲート発振器ベースのDC-DCブーストコンバータは、さまざまなアプリケーションに採用できます。設計者は、出力電圧、動作周波数(300kHz~2MHz)、負荷サイクル(17%~90%)をプログラミングして性能を最適化できます。LM2623によって、0.9Vおよび14Vの間の入力電圧が可能になり、それを1.24Vおよび14Vの間の安定化出力電圧に変換できます。入力電圧または入力対出力電圧比の値は、固定または可変にできます。広い動作範囲全体での優れた効率性と安定的な動作を産み出すLM2623には、簡単なオン/オフ調整モードが使用されています。LM2623は、スイッチングサイクルが安定化制限(パルス周波数変調(PFM))に達するとスイッチングサイクルをスキップし、デバイスの安定化が可能になります。LM2623-Q1は、車載用アプリケーションを対象としたAEC-Q100認定を受けています。特徴
- Good efficiency over a very wide load range
- Low output voltage ripple
- Up to 2MHz switching frequency
- 0.9V to 14V Operating voltage
- 1.1V Start-up voltage
- 1.24V to 14V Adjustable output voltage
- 0.17Ω Internal MOSFET
- Up to 90% Regulator efficiency
- 80µA Typical operating current (into VDD pin of supply)
- Low shutdown current (IQ < 2.5µA)
- 4mm × 4mm Thermally enhanced WSON package option
アプリケーション
- Automotive camera
- Automotive radar
- Automotive GPS
- Flash memory programming
- White-LED drive
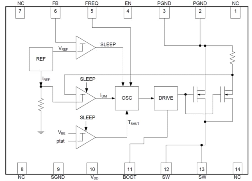
Block Diagram
公開: 2017-11-30
| 更新済み: 2023-05-04
