Texas Instruments LM3xxLV低電圧オペレーショナル・アンプ
Texas Instruments LM3xxLV低電圧オペレーショナル・アンプは、2.7V~5.5Vの低電圧で動作します。これらのデバイスは、コストが厳しい低電圧アプリケーションにおけるLM321、LM358、LM324の代替品です。一般的なアプリケーションの一部には、大型家電、煙感知器、パーソナルエレクトロニクスがあります。LM3xxLVは、低電圧でLM3xxに比べて良好な性能を供給し、電力消費がさらに低くなっています。これらのオペアンプは、ユニティゲインで安定しており、オーバードライブ状態での逆相がありません。ESD用の設計によって、LM3xxLVファミリは、最低2kVのためのHBM仕様を実現しています。特徴
- コストに敏感なシステム用の業界標準アンプ
- 低入力オフセット電圧: ±1mV
- コモンモード入力電圧範囲に接地を含む
- ユニティゲイン帯域幅: 1MHz
- 低ブロードバンドノイズ: 40nV/√Hz
- 低自己消費電流: 90µA/Ch
- ユニティゲイン安定
- 2.7V~5.5Vの供給電圧で動作
- シングル、デュアル、クワッド・チャンネルのバリアントでのご提供
- 堅牢なESD仕様: 2kV HBM
- 拡張温度範囲: –40°C~125°C
アプリケーション
- コードレス家電
- 無停電電源装置(UPS)
- 電池パック、充電器、試験装置
- 電源モジュール
- 環境センサ信号処理
- フィールド・トランスミッタ: 温度センサ
- オシロスコープ、デジタルマルチメータ、試験装置
- ラックマウントサーバ
- HVAC: 過熱、換気、空調
- DCモータ制御
- ローサイド電流検出
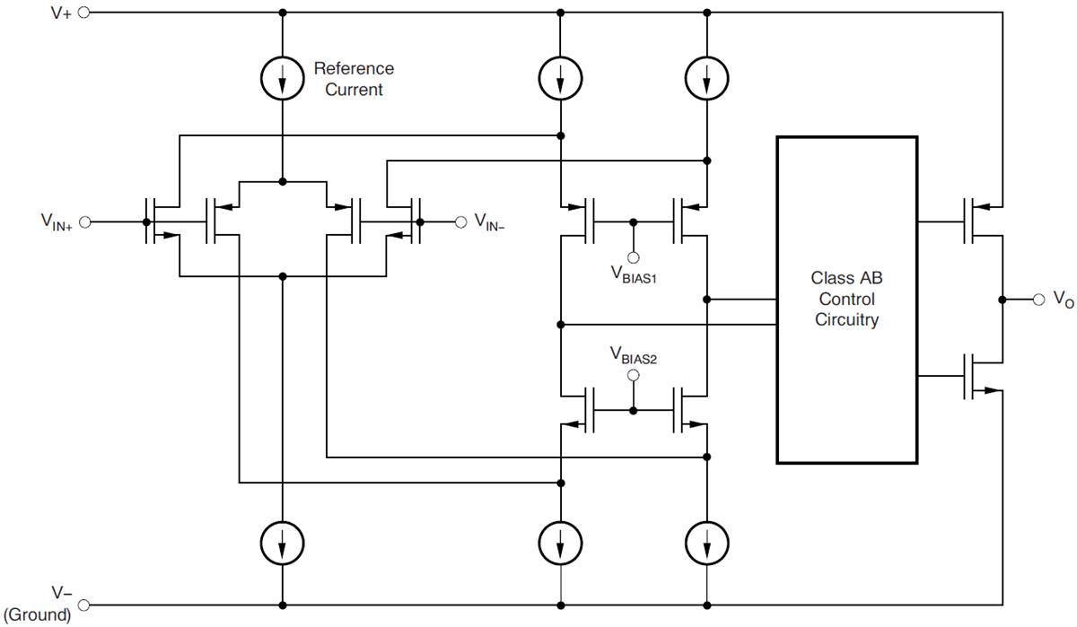
機能ブロック図
公開: 2018-10-11
| 更新済み: 2023-07-07
