Texas Instruments Texas Instruments LM3402/LM3402HV定電流バックレギュレータ
Texas Instruments LM3402/LM3402HV定電流バックレギュレータは、LEDに定電流を安定して供給するモノリシックスイッチングのレギュレータです。自動車用照明、工業用照明、その他一般照明アプリケーションに理想的で、降圧型レギュレータの高圧側では735mAのNチャネルMOSFETスイッチを付属しています。オンタイム制御のヒステリシス制御付き外付け抵抗器です。必要に応じてコンバータの出力電圧を調整し、LEDの平列/直列接続アレイに安定した電流を供給します。PWM 調光によるLED調光またはオープン/ブロークンLED保護など、様々な数値や種類に対応します。低電力シャットダウンおよびサーマルシャットダウンもできます。特徴
- Integrated 0.5A N-channel MOSFET
- VIN range from 6V to 42V (LM3402)
- VIN range from 6V to 75V (LM3402HV)
- 500mA output current overtemperature
- Cycle-by-Cycle current limit
- No control loop compensation required
- Separate PWM dimming and low power shutdown
- Supports all-ceramic output capacitors and capacitor-less outputs
- Thermal shutdown protection
- VSSOP, SO PowerPAD packages
アプリケーション
- LED driver
- Constant current source
- Automotive lighting
- General illumination
- Industrial lighting
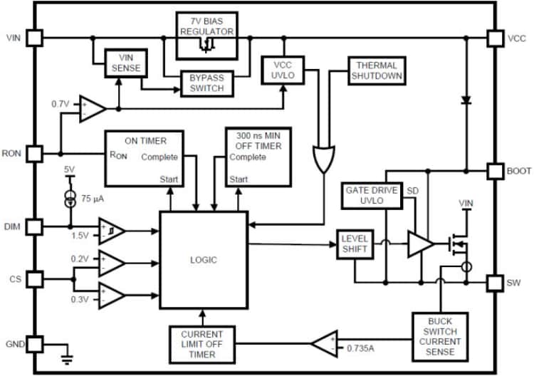
Block Diagram
公開: 2015-09-09
| 更新済み: 2022-03-11
