Texas Instruments LM34966-Q1ブースト/SEPIC/フライバックコントローラ
Texas Instruments LM34966-Q1ブースト/SEPIC/フライバックコントローラは、広い入力範囲の非同期ブーストコントローラで、ピーク電流モード制御が備わっています。このデバイスは、ブースト、SEPIC、またはフライバックトポロジで使用できます。Texas Instruments LM34966-Q1は、BIASピンがVCC ピンに接続されていると、最小2.97Vで1セルバッテリから開始できます。BIASピンが3.5Vを超えると、最低1.5Vまでの入力供給電圧で動作できます。内部VCC レギュレータは、車載ロードダンプを対象とした最大40V (45V絶対最大)までのバイアスピン動作もサポートしています。スイッチング周波数は、100kHz ~ 500kHzの外付けレジスタを使用して動的にプログラミングできます。特徴
- 車載アプリケーション向けAEC-Q100認定
- -40°C ~ +125°C TA 温度グレード1
- 150°C TJ の最高動作温度
- 機能安全対応
- 機能安全システム設計を支援する文書を利用可能
- 広い入力動作範囲のカーバッテリ・アプリケーションに最適
- 3.5V ~ 40V動作範囲(最大45V abs)
- BIAS = VCC の場合に2.97V ~ 16V
- BIAS ≥ 3.5Vの場合の最小ブースト供給電圧1.5V
- 入力過渡保護45V(最高)まで
- バッテリの消耗を最小化
- 低シャットダウン電流(IQ≤2.6µA)
- 小動作電流(IQ ≤490µA)
- 小型ソリューション・サイズと低コスト
- 統合エラーアンプを使用すると、オプトカプラを使用せずに(フライバック)一次側安定化が実現
- クランキング時のアンダーシュートを最小限に抑える(スタートストップ・アプリケーション)
- 低電力損失と高効率
- 100mV ±7%の正確な電流制限閾値
- 強力な1.0Aピーク規格MOSFETドライバ
- 外部VCC 供給対応
- AMバンドの干渉やクロストークを回避
- オプションのクロック同期
- 動的プログラマブル・スイッチング周波数100kHz~500kHz
- 統合保護機能
- 入力電圧での一貫したピーク電流制限
- ヒカップモード過負荷保護
- プログラマブル・ラインUVLO
- OVP保護
- サーマルシャットダウン
- 正確な±1%精度フィードバック・リファレンス
- プログラマブル追加スロープ補償
- 調節可能なソフトスタート
- PGOOD インジケータ
- 14ピンHTSSOPパッケージ(5.0mm × 4.4mm)
アプリケーション
- 車載用12Vバッテリアプリケーション
- 車載用の調歩同期アプリケーション
- 高電圧LiDAR電源
- オプトカプラを使用しないマルチ出力フライバック
- 車載リアライトLEDバイアス電源
- ブースト、SEPIC、フライバック・パワーモジュールの広い入力
- オーディオアンプ・アプリケーション
- バッテリ駆動ブースト、SEPIC、フライバック
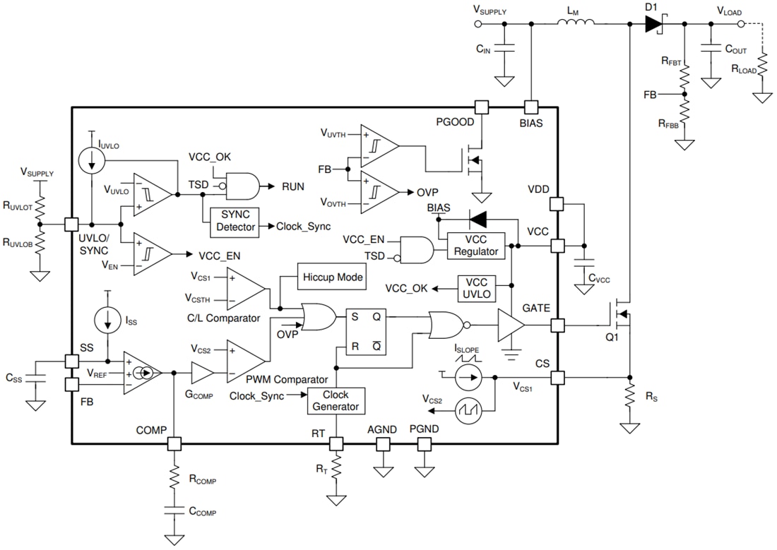
機能ブロック図
公開: 2020-12-04
| 更新済み: 2025-02-27
