Texas Instruments LM5012/LM5012-Q1非同期バックコンバータ
Texas Instruments LM5012/LM5012-Q1非同期バックコンバータは、広い入力電圧範囲で安定化を図るように設計されており、外部サージ抑制部品の必要性を最小限に抑えています。50Nsの時間での最小制御が可能なによって、大きな降圧変換比が促進され、48Vの公称入力から低電圧レールへの直接降圧が可能になり、システムの複雑性とソリューションのコストを削減できます。LM5012/LM5012-Q1は、最低6Vまでの入力電圧降下時に動作し、必要に応じてほぼ100%デューティーサイクルで動作する高性能工業アプリケーションにとって優れた選択肢です。統合高圧側パワーMOSFETが搭載されているLM5012/LM5012-Q1は、最大2.5Aの出力電流を供給します。定オンタイム(COT)制御アーキテクチャは、ほぼ一定のスイッチング周波数を実現しており、優れた負荷とライン過渡応答が備わっています。LM5012/LM5012-Q1のその他の機能には、超低IQと革新的なピーク過電流保護、統合VCCバイアス供給とブートストラップダイオード、高精度イネーブルと入力UVLO、自動回復によるサーマルシャットダウン保護があります。オープンドレインPGOODインジケータは、シーケンス、障害報告、出力電圧監視を実現します。
LM5012/LM5012-Q1は、8ピンSO PowerPAD™統合回路パッケージでご用意があります。このデバイスは、ピンピッチが1.27mmであるため高電圧アプリケーションに十分なスペースが実現しています。Texas Instruments LM5012-Q1は、車載用アプリケーションのAEC-Q100認定を取得しています。
特徴
- 機能安全対応
- 機能安全システム設計を支援する文書を利用可能
- 超低EMI要件向けに最適化済
- CISPR 25 Class 5規格に適合
- 統合ソリューション・サイズおよびコストの削減
- COTモード制御アーキテクチャ
- 統合100V~0.25ΩパワーMOSFET
- 内部電圧リファレンス: 1.2V
- ループ補償部品は不要
- 内部VCCバイアス・レギュレータとブート・ダイオード
アプリケーション
- ハイブリッド、電気、パワートレインシステム
- インバータとモータ制御
- 産業輸送
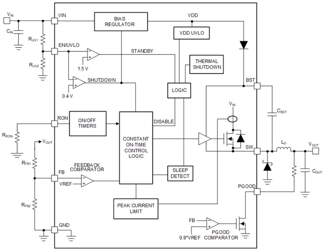
機能ブロック図
公開: 2022-11-08
| 更新済み: 2022-11-21
