Texas Instruments LM5060-Q1ハイサイド保護コントローラ
Texas Instruments LM5060-Q1ハイサイド保護コントローラには、低自己消費電流が備わっており、通常のON/OFF切替時および障害状態におけるハイサイドNチャンネルMOSFETのインテリジェント制御を実現しています。出力電圧のほぼ一定の立ち上がり時間は、突入電流制御の結果です。(ヒステリシスあり)入力UVLOおよびプログラマブル入力OVPの両方が実現されており、リモート・オンまたはオフ制御が可能なイネーブル入力が備わっています。初期スタートアップVGS故障検出遅延時間、移行VDS故障検出遅延時間、連続過電流VDS故障検出遅延時間は、単一のコンデンサでプログラミングできます。MOSFETは、イネーブル入力またはUVLO入力が「低」にトグルされるまでラッチオフされ、許可された障害遅延時間より障害状態が長時間検出されると「高」になります。特徴
- 車載グレード/AEC Q-100で利用可能
- 広範な入力電圧: 5.5V~65V
- 無効モードで15µA未満の自己消費電流
- 容量負荷の安全な接続を目的とした制御された出力立ち上がり時間
- 過電圧シャットダウン後すぐに再起動
- 外部NチャンネルMOSFET用の充電ポンプゲートドライバ
- 調整可能な低電圧ロックアウト(UVLO)およびヒステリシス
- UVLOは、安全冗長性を必要とするシステムの2番目のイネーブル入力として作動
- プログラマブル故障検出遅延時間
- 負荷障害が検出された後のMOSFETラッチオフ
- アクティブ・ロー・オープン・ドレインPOWER GOOD(nPGD)出力
- 調整式入力過電圧保護(OVP)
- 10ピンVSSOP
アプリケーション
- 車体エレクトロニクス
- 産業用電力分配および制御
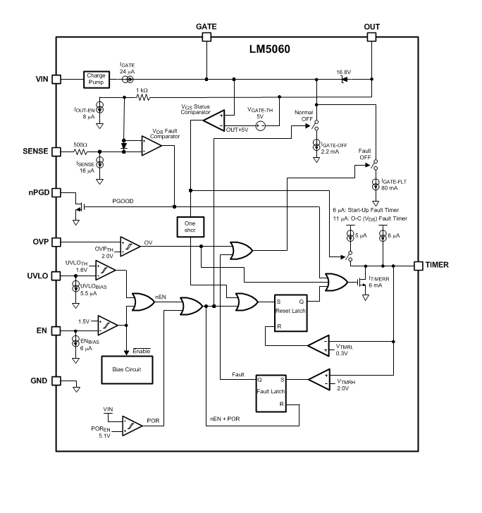
ブロック図
公開: 2018-08-08
| 更新済み: 2025-03-06
