Texas Instruments LM5101BMA 100V MOSFETドライバ
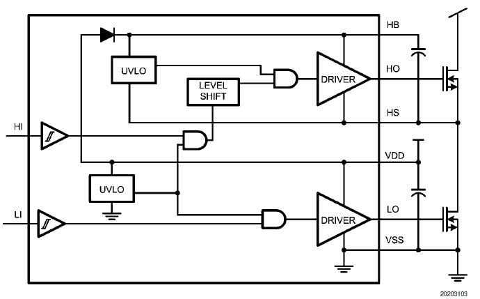
Texas Instruments LM5101BMA 100V MOSFETドライバは、同期バックまたはハーフブリッジ構成において、高圧側と低圧側の両方のNチャンネルMOSFETを駆動するように設計されています。フローティング高圧側ドライバは、最高100Vまでの供給電圧をともなって動作する能力があります。「A」バージョンは、完全3Aゲートドライブを実現しています。その一方、「B」および「C」バージョンは、それぞれ2Aと1Aを実現しています。出力はCMOS入力しきい値(LM5100A/B/C)またはTTL入力しきい値(LM5101A/B/C)で独立的に制御されています。統合高電圧ダイオードは、ハイサイド・ゲート・ドライブのブートストラップ・コンデンサへの充電用に内蔵されています。堅牢なレベル・シフタは、消費電力を抑えながら高速で動作し、制御ロジックからハイサイド・ゲート・ドライバへのクリーンなレベル遷移を実現します。特徴
- ハイサイドとローサイドの両方のNチャネルMOSFETを駆動
- 独立したハイサイド/ローサイド・ドライバ・ロジック入力
- ブートストラップ電源電圧:最大DC 118V
- 高速伝搬時間(標準25ns)
- 8nsの立ち上がり/立ち下がり時間で1000pFの負荷を駆動
- 優れた伝搬遅延マッチング(標準3ns)
- 電源レールの低電圧誤動作防止
- 低消費電力
- HIP2100/HIP2101とピン互換性
仕様
- 出力 x 2
- デュアル独立ドライバ構成
- 7.5 VCC最小V.
- 14 VCC最小V.
- 2Aピーク出力電流
- 立ち上がり時間: 10ns
- 立ち下がり時間: 10ns
- 伝搬遅延: 25ns
- SOIC-8 ピン/パッケージ
アプリケーション
- 電流形プッシュプル・コンバータ
- ハーフブリッジおよびフルブリッジ・パワー・コンバータ
- 同期降圧型コンバータ
- 2スイッチ・フォワード型パワー・コンバータ
- アクティブ・クランプ順方向コンバータ
簡略ブロック図
公開: 2019-08-06
| 更新済み: 2023-10-16
