Texas Instruments LM5108ハーフブリッジゲートドライバ
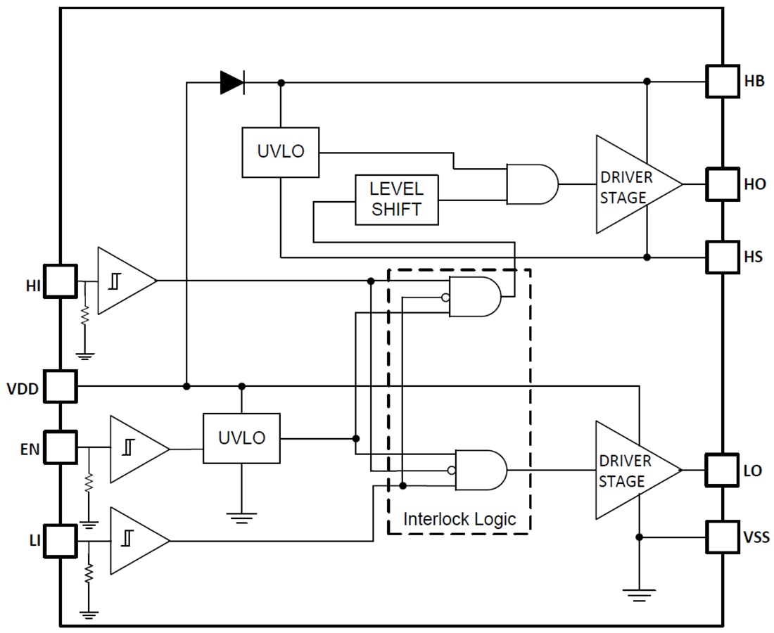
Texas Instruments LM5108ハーフブリッジゲートドライバは、最高スイッチノード (HS) 電圧定格100Vが備わっている高周波ドライバです。また、同期バック、フルブリッジ、アクティブクランプ順方向、LLC、同期ブーストといったハーフブリッジ構成ベースのトポロジで2つのNチャンネルMOSFETを制御できるようになります。このデバイスにはインターロック機能があり、両方の入力がHIGHの場合に両方の出力が同時にHIGHになることを防止します。このインターロック機能によって、モータドライブおよびパワーツールアプリケーションでのシステム堅牢性が向上します。有効化機能と無効化機能によって、電力段の柔軟性に富んだ高速制御が可能になります。バッテリ駆動ツールには、LM5108のイネーブル機能も採用されており、スタンバイ電流を軽減するだけでなくシステム障害に対応も対応できます。入力は供給電圧の影響をうけず、独立したパルス幅を保持できます。これによって、制御の柔軟性を最大限に高めることができます。入力とイネーブルには、モータドライブといったノイズが発生しやすいアプリケーションでのシステム堅牢性を向上させることができる十分なヒステリシスがあります。低圧側と高圧側の出力は、お互いの電源ONと電源OFFの間で1nsにマッチングされています。このマッチングによってデッドタイムの最適化が可能になり、ひいては効率が向上します。5V UVLOによって、ドライバのさらに低いバイアス供給での動作が可能になり、これによってスイッチング損失が増加することなくさらなる高スイッチング周波数で電力段を動作できます。VDDおよびHB UVLO閾値仕様は、高圧側および低圧側の両方のドライバが5V標準でオンになる方法で設計されています。VDDおよびHB UVLO閾値の両方が同じ場合、設計者は、高圧側と低圧側のドライバをONにするためにVDD UVLO閾値より高いバイアス供給が必要になるかもしれません。
特徴
- ハイおよびローサイド構成で2つのNチャンネルMOSFETを駆動
- 3mmx3mmパッケージでご用意あり
- インターロックまたは導通保護
- 機能の有効化/無効化
- HSでの絶対最大負電圧対応(–5V)
- 5V標準不足電圧ロックアウト
- 20ns標準伝播遅延
- 1000pF負荷をともなう標準11ns立ち上がり、8ns立ち下がり時間
- 1ns(typ)の遅延整合
- 2.6Aシンク、1.6Aソース出力電流
- 絶対最高ブート電圧110V
- 無効時の小電流消費(7µA)
- ブートストラップダイオード内蔵
アプリケーション
- モータドライブ、電力ツール
- スイッチモード電源
- 補助インバータ
Additional Resources
機能ブロック図
公開: 2019-07-22
| 更新済み: 2023-10-20
