Texas Instruments LM5141/LM5141-Q1同期バックコントローラ
Texas Instruments LM5141/LM5141-Q1同期バックコントローラは、高電圧ワイドVIN降圧型コンバータアプリケーション向けです。この制御方法は、ピーク電流モード制御に基づいています。電流モード制御によって、本来のラインフィードフォワード、サイクルごとの電流制限、容易なループ補償が実現されています。LM5141はスルーレート制御を備え、EMI要件への準拠を簡素化します。このデバイスには2つの選択可能なスイッチング周波数: 2.2MHzおよび440kHzがあります。軽負荷または無負荷状態においてLM5141は、低電力効率の向上を目的にスキップサイクルモードで動作します。このコントローラには、外部バイアスに対して自動スイッチオーバーが備わった高電流バイアスレギュレータがあり、VINからIQ電流を低減できます。その他の機能には、周波数同期、サイクルバイサイクル電流安定化、連続的な過負荷に対するヒカップモード障害保護、パワーグッド出力があります。LM5141-Q1デバイスは、車載用アプリケーションのAEC-Q100認定を受けています。特徴
- 周囲動作温度範囲: -40ºC~125ºC
- AEC-Q100認定デバイスを利用可能
- VIN3.8V~65V (70V絶対最大)
- 出力: 固定3.3V、5V、または±0.8%精度で1.5V〜15Vで調整可能
- 固定2.2MHzまたは±5%精度が備わった440kHzスイッチング周波数
- スルーレート制御を用いたハイサイドおよびローサイドゲート駆動
- さまざまなアナログ電圧またはRTレジスタによる、オプションの周波数シフト
- オプションで外部クロックに同期
- ダイオードエミュレーションまたは強制パルス幅変調(PWM)を選択可能
- スペクトラム拡散(オプション)
- シャットダウンモードIQ: 10µA typical
- 低スタンバイモードIQ: 35µA typical
- ±0.9%の精度が備わった75mVの電流安定化
- 外部レジスタまたはDCR電流センシング
- 出力イネーブル・ロジック入力
- 持続的な過負荷のためのヒカップモード
- パワーグッド表示出力
- 湿潤性フランク付きQFN-24パッケージ
アプリケーション
- 医療機器
- 工業用プログラマブル・ロジック・コントローラ
- 産業用PC
- 組み込みPC
その他の資料
ビデオ
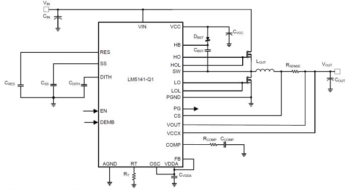
簡略図
公開: 2017-04-25
| 更新済み: 2022-04-26
