Texas Instruments LM51501-Q1低IQブーストコントローラ
Texas Instruments LM51501-Q1低IQブーストコントローラは、広い入力範囲の自動ブースト・コントローラです。このデバイスを使用して、車両バッテリまたはバックアップバッテリからの自動車クランキング時に安定した出力電圧を維持できます。LM51501-Q1スイッチング周波数は、220kHz~2.3MHzのレジスタでプログラミングできます。高速スイッチング(≥2.2MHz)によってAM帯干渉が最小限に抑えられ、小型ソリューションサイズと高速過渡応答が可能になります。LM51501-Q1は、入力または出力電圧がプリセットされたスタンバイ閾値を上回ると低IQスタンバイモードで動作し、出力電圧降下がプリセットされたウェイクアップ閾値を下回ると自動的にウェイクアップします。特徴
- AEC-Q100認定
- デバイス温度グレード1: –40°C~125°Cの動作周囲温度範囲
- デバイスHBM ESD分類レベル2
- デバイスCDM ESD分類レベルC4B
- VOUT≥5V(65V絶対最大)の時に1.5V~42Vの広いVIN入力範囲
- 低シャットダウン電流(IQ ≤ 5µA)
- 低スタンバイ電流(IQ ≤ 15µA)
- 4つのプログラマブル出力電圧オプションと2つの選択可能な構成
- 6.0V、6.5V、9.5V、または11.5V
- スタートストップまたはE-Call構成
- 調整可能スイッチング周波数220kHz~2.3MHz
- 自動ウェイクアップおよびスタンバイモード移行
- オプションのクロック同期
- ブーストステータス・インジケータ
- 1.5AピークMOSFETゲートドライバ
- 調整可能サイクル・バイ・サイクル電流制限
- サーマルシャットダウン
- ウェッタブルフランク付き16ピンWQFN
アプリケーション
- 車載用の調歩同期式系統
- 自動車緊急コールシステム
- バッテリ駆動ブースト・コンバータ
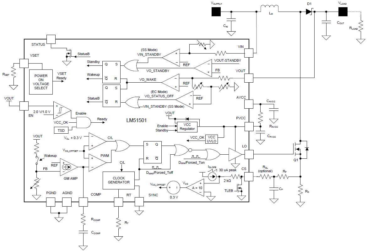
機能ブロック図
公開: 2018-06-21
| 更新済み: 2025-03-14
