Texas Instruments LM5152x-Q1低IQ同期ブーストコントローラ
Texas Instruments LM5152x-Q1Low IQ 同期昇圧コントローラは、ピーク電流モード制御を採用した広入力範囲の同期昇圧コントローラです。このデバイスは、低シャットダウンIQ と低IQ スリープ・モードを備えており、無負荷時および軽負荷時のバッテリー消耗を最小限に抑えます。また、バイパス動作による超低IQ ディープ・スリープ・モードもサポートしており、電源電圧が昇圧出力レギュレーション・ターゲットを超えた場合に外付けのバイパス・スイッチが不要になります。出力電圧は、トラッキング機能を使って動的にプログラムすることができます。入力範囲が広いため、車載用コールドクランクやロードダンプにも対応しています。最低入力電圧は、BIASが3.8V以上の場合、0.8Vまで下げることができます。スイッチング周波数は外部抵抗で動的にプログラムされ、100kHzから2.2MHzまで設定できます。2.2MHzでのスイッチングによってAM帯域干渉が最小限に抑えられ、小型ソリューションサイズと高速過渡応答が可能になります。コントローラ・アーキテクチャは、コンバータ・アーキテクチャと比較して、過酷な周囲温度条件での熱管理を簡素化します。
Texas Instruments LM5152x-Q1には、VIN、過電圧保護、熱シャットダウンで一貫したピーク電流制限などの内蔵保護機能があります。外部クロック同期、プログラマブル・スペクトラム拡散変調、最小限の寄生が備わったリードレス・パッケージは、EMIの低減とクロストークの回避に役立ちます。その他の機能には、ラインUVLO、FPWM、ダイオード・エミュレーション、DCRインダクタ電流センシング、プログラマブル・ソフトスタート、ブースト・ステータス・インジケータがあります。
特徴
- 車載アプリケーションを対象としたAEC-Q100認定を取得済
- 温度グレード1(–40°C~+125°C、TA)
- 機能安全対応
- 機能安全システム設計を支援する文書を利用可能
- 車載バッテリ駆動アプリケーションの広い動作範囲に最適
- 入力動作範囲 3.8V~42V
- ダイナミックにプログラム可能なVOUT5V から20V(保護は57Vまで)
- BIAS ≧3.8Vのときの最小ブースト入力:0.8V
- V電源 > V負荷時のバイパス動作(LM5152 のみ、デバイス比較表を参照)
- バッテリー消耗の最小化
- シャットダウン電流≤ : 3µA
- 自動モード移行
- ディープスリープ≤ 11µAでのバッテリ・ドレイン(バイパス動作、充電ポンプ・オフ)
- ディープスリープ時のバッテリードレイン ≤33µA(バイパス動作、チャージポンプオン)
- スリープ時 BIAS IQ ≦13µA(スキップ・モード)
- 強力5VMOSFETドライバ
- 小型ソリューション・サイズと低コスト
- 2.2MHzの最大スイッチング周波数
- 内部ブートダイオード
- VIN での一定ピーク電流制限
- DCRインジケータ電流センシングをサポート
- ウェッタブルフランク付きQFN-20
- AMバンド干渉とクロストークを回避
- オプションのクロック同期
- 100kHz~2.2MHzスイッチング周波数
- 選択可能なスイッチングモード(FPWM、ダイオードエミュレーション、スキップモード)
- EMI緩和
- プログラマブル拡散スペクトラム(オプション)
- リードレス・パッケージ
- プログラマビリティと柔軟性
- ダイナミックVOUT トラッキング
- 動的スイッチング周波数プログラミング
- プログラマブル・ラインUVLO
- 調節可能なソフトスタート
- 適応型デッドタイム
- ブースト・ステータス・インジケータ
- 集積保護機能
- サイクル毎のピーク電流制限
- 過電圧保護
- HB-SWショート保護
- 熱シャットダウン
アプリケーション
- 高電力/高電流車載用スタートストップ・アプリケーション(ヘッド・ユニット)
- 電圧安定化モジュール
- 緊急コールアプリケーション
- バックアップバッテリ/スーパーコンデンサ駆動ブーストコンバータ
- 車載用冗長電源
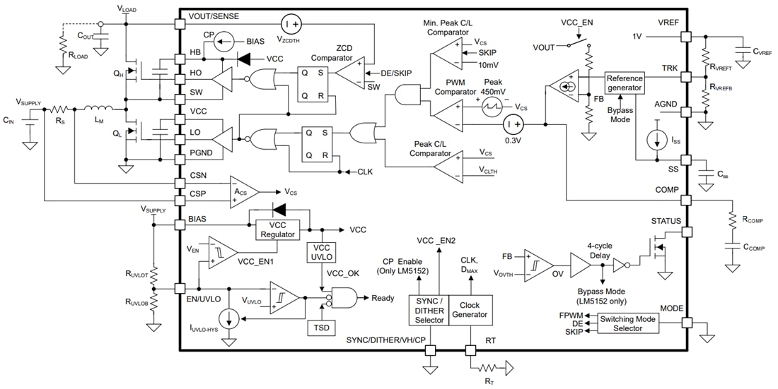
機能ブロック図
公開: 2022-05-19
| 更新済み: 2025-03-06
