Texas Instruments LM5155/LM5155-Q1非同期ブースト・コントローラ
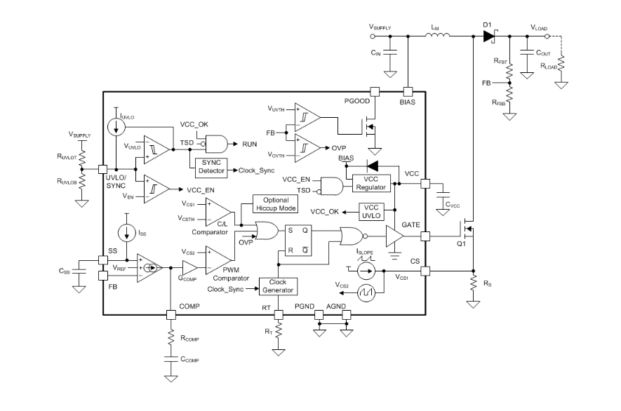
Texas Instruments LM5155/LM5155-Q1非同期ブースト・コントローラには、広い入力範囲があり、ピーク電流モード制御が活用されています。LM51555/LM5155-Q1によって、ブースト、SEPIC、フライバック・トポロジが可能になります。LM51555/LM5155-Q1の特徴には1セル電池での起動があり、BIASピンがVCCピンに接続されていれば最小で2.97Vしか伴いません。さらに、このデバイスは、BIASオペレーショナルアンプインが3.5Vを上回ると、最低1.5Vまでの入力供給電圧で動作します。LM5155コントローラには、内部VCCレギュレータがあり、BIASピン動作最高45V(50V絶対最高)までをサポートしています。スイッチング周波数は、100kHz~2.2MHzの間で外部レジスタを使用して動的にプログラミングできます。2.2MHz AM帯での干渉が最小限に抑えられ、小型ソリューションサイズと高速過渡応答が実現しています。LM5155は、1.5A標準MOSFETドライバと低100mV電流制限閾値をサポートしています。デバイスによってサポートされている外部VCC供給の使用は、効率性を向上させます。
特徴
- 調節可能なソフトスタート
- PGoodインジケータ
- バッテリ・アプリケーション用の広い入力動作範囲
- 動作範囲: 3.5V~45V
- BIAS = VCCの場合2.97V〜16V
- バイアス≥3.5Vの場合最小ブースト供給電圧1.5V
- 入力過渡保護: 最高50V
- バッテリの消耗を最小化
- 小シャットダウン電流(IQ≤2.6µA)
- 小動作電流(IQ≤480µA)
- 小型ソリューション・サイズと低コスト
- 最高スイッチング周波数: 2.2MHz
- 12ピンWSONパッケージ(3mm × 2mm)
- 統合エラーアンプを使用すると、オプトカプラを使用せずに一次側安定化が実現(フライバック)
- クランキング時のアンダーシュートを最小限に抑える(スタートストップ・アプリケーション)
- 低電力損失と高効率
- 100mV ±7%の低電流制限閾値
- 強力な1.5Aピーク規格MOSFETドライバ
- 外部VCC供給をサポート
- AM帯干渉とクロストークを回避
- オプションのクロック同期
- 動的プログラマブル・スイッチング周波数: 100kHz~2.2MHz
- 内蔵された保護機能
- 入力電圧での一貫したピーク電流制限
- オプションのヒカップモード短絡保護(デバイス比較表を参照)
- プログラマブル・ラインUVLO
- OVP保護
- サーマルシャットダウン
- 正確な±1%精度フィードバック・リファレンス
- プログラマブル追加スロープ補償
アプリケーション
- オプトカプラを使用しないマルチ出力フライバック
- LEDバイアス供給
- ブースト、SEPIC、フライバック・パワーモジュールの広い入力
- ポータブルスピーカ・アプリケーション
- バッテリ駆動ブースト、SEPIC、フライバック
データシート
ブロック図
公開: 2019-02-18
| 更新済み: 2024-05-29
