Texas Instruments LM5156x/LM5156x-Q1ブーストコントローラ
Texas Instruments LM5156x/LM5156x-Q1非同期ブーストコントローラは、ピーク電流モード制御が採用されている広い入力範囲(3.5V~60V)のコントローラです。デバイスは、ブースト、SEPIC、フライバックトポロジで使用できます。Texas Instruments LM5156x/LM5156x-Q1デバイスは、BIAS ピンを VCC ピンに接続すると、1セルバッテリから最小2.97Vで起動できます。BIASピンが3.5Vより大きければ、入力電源電圧が1.5Vより低くても動作します。内部VCC レギュレータは、車載用負荷ダンプ用に最大60V(65V絶対最大値)までのBIASピン動作もサポートしています。スイッチング周波数は、外部抵抗で動的にプログラム可能で、100kHz~2.2MHzまで設定できます。2.2MHzでのスイッチングにより、AM帯域の干渉を最小限に抑え、小さなソリューション・サイズと高速の過渡応答を実現します。このデバイスは、電源のEMIを低減するために選択可能なデュアルランダムスペクトラム拡散を提供し、広い周波数範囲にわたってEMIを低減します。
このデバイスは、1.5Aの標準MOSFETドライバと100mVの低い電流制限スレッショルドを備えています。このデバイスは、効率を向上させるために外部VCC 電源の使用もサポートしています。低動作電流とパルススキップ動作により、軽負荷時の効率が向上します。デバイスには、サイクル・バイ・サイクル電流制限、過電圧保護、ラインUVLO、熱シャットダウンといった内蔵保護機能があります。ヒカップモード過負荷保護は、LM5156x/LM51561-Q1デバイス・オプションで利用できます。その他の機能として、低シャットダウンIQ 、プログラム可能なソフトスタート、プログラム可能なスロープ補償、高精度リファレンス、パワーグッドインジケータ、外部クロック同期などがあります。LM5156x-Q1は、自動車アプリケーションを対象としたAEC-Q100認定を受けています。
特徴
- 機能安全対応
- 機能安全システム設計を支援する文書を利用可能
- 広い入力動作範囲の車載バッテリアプリケーションに最適
- 動作範囲:3.5V~60V (65Vabs最大)
- 2.97V~16VBIAS = VCC
- 最低昇圧電源電圧1.5V(BIAS ≥3.5Vの場合)
- 入力過渡保護65V(最高)まで
- バッテリーの消耗を最小化
- 低シャットダウン電流 (IQ ≤2.6µA)
- 低動作電流 (IQ ≤490µA)
- 小型ソリューション・サイズと低コスト
- 最高スイッチング周波数: 2.2MHz
- 12ピンWSONパッケージ(3mm×2mm) 、ウェッタブル・フランクス付き
- 内蔵エラーアンプにより、オプトカプラ(フライバック)なしで一次側レギュレーションが可能
- クランキング時のアンダーシュートを最小限に抑える(スタートストップ・アプリケーション)
- EMI緩和
- 選択可能なデュアルランダムスペクトラム拡散
- リードレス・パッケージ
- 低電力損失と高効率
- 100mV ±7%の正確な電流制限閾値
- 強力1.5Aピーク標準MOSFETドライバ
- 外部VCC 供給対応
- AMバンドの干渉やクロストークを回避
- オプションのクロック同期
- 動的プログラマブル・スイッチング周波数: 100kHz~2.2MHz
- 統合保護機能
- 入力電圧での一貫したピーク電流制限
- オプションのヒカップ・モード過負荷保護
- プログラマブル・ラインUVLO
- OVP保護
- サーマルシャットダウン
- 正確な±1%精度フィードバック・リファレンス
- プログラマブル追加スロープ補償
- 調節可能なソフトスタート
- PGOOD インジケータ
アプリケーション
- 車載12Vまたは24Vバッテリ・アプリケーション
- 車載用の調歩同期アプリケーション
- 高電圧LiDAR電源
- オプトカプラを使用しないマルチ出力フライバック
- 車載リアライトLEDバイアス電源
- ブースト、SEPIC、フライバック・パワーモジュールの広い入力
- オーディオアンプ・アプリケーション
- バッテリ駆動ブースト、SEPIC、フライバック
データシート
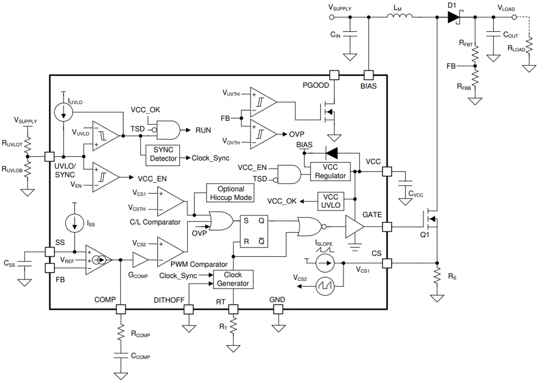
機能ブロック図
公開: 2020-07-29
| 更新済み: 2024-07-22
