Texas Instruments LM5156xH/LM5156xH-Q1コントローラ
Texas Instruments LM5156xH/LM5156xH-Q1ブースト/SEPIC/フライバックコントローラは、ピーク電流モード制御が採用されており入力範囲が広い非同期ブーストコントローラです。デバイスは、ブースト、SEPIC、フライバックトポロジで使用できます。Texas Instrument LM5156xH/LM5156xH-Q1は、BIASピンがVCC ピンに接続されていると、最低2.97Vで1セルバッテリから起動できます。BIASピンが3.5Vを上回ると、最低1.5Vまでの入力電源電圧で動作します。LM5156xH-Q1は、自動車アプリケーションを対象としたAEC-Q100認定を受けています。特徴
- 機能安全対応
- 機能安全システム設計を支援する文書を利用可能
- 広い入力動作範囲のバッテリアプリケーションに最適
- 3.5V~60V動作範囲(65V絶対最大)
- BIAS = VCC の場合2.97V〜16V
- 最低昇圧電源電圧1.5V(BIAS ≥3.5Vの場合)
- 入力過渡保護65V(最高)まで
- バッテリーの消耗を最小化
- 小シャットダウン電流(IQ ≤2.6µA)
- 小動作電流(IQ ≤490µA)
- 小型ソリューション・サイズと低コスト
- 最高スイッチング周波数:2.2MHz
- 統合エラーアンプを使用すると、オプトカプラを使用せずに一次側安定化が実現(フライバック)
- EMI緩和
- デュアルランダムスペクトラム拡散を選択可
- 低電力損失と高効率
- 100mV ±7%の正確な電流制限閾値
- 強力1.5Aピーク標準MOSFETドライバ
- 外部VCC 供給をサポート
- AMバンドの干渉やクロストークを回避
- オプションのクロック同期
- 動的プログラマブル・スイッチング周波数: 100kHz~2.2MHz
- 統合保護機能
- 入力電圧での一貫したピーク電流制限
- オプションのヒカップ・モード過負荷保護
- プログラマブル・ラインUVLO
- OVP保護
- サーマルシャットダウン
- 正確な±1%精度フィードバック・リファレンス
- プログラマブル追加スロープ補償
- 調節可能なソフトスタート
- PGOOD インジケータ
- 14ピンHTSSOPパッケージ(5.0mm × 4.4mm)
アプリケーション
- オプトカプラを使用しないマルチ出力フライバック
- LEDバイアス供給
- ブースト、SEPIC、フライバック・パワーモジュールの広い入力
- ポータブルスピーカ・アプリケーション
- フライバックPOE電源アプリケーション
- バッテリ駆動ブースト、SEPIC、フライバック
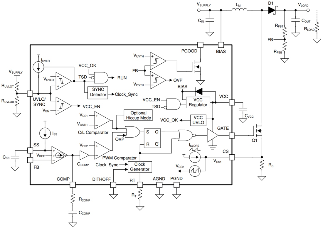
機能ブロック図
公開: 2020-11-06
| 更新済み: 2024-09-18
