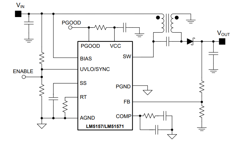
TI LM5157EVM-SEPIC 評価モジュールは、 LM51571-Q1、LM5157、LM51571 、 LM51581-Q1、LM5158-Q1、LM51581、LM5158 の性能を実証に使用するICの置換品として使用できます。LM5157-Q1とLM51571-Q1、あるいはLM5157とLM51571との違いは、大きな出力電流を要しないアプリケーション用に後者のスイッチ電流の制限値が前者よりも小さくなっています。
特徴
- 4V~32Vの入力電圧範囲
- 出力電圧12V、最大1A
- 2.1MHzのスイッチング周波数
- 片面コンポーネント搭載の2層PCB
テストセットアップ
アプリケーション図
公開: 2022-03-29
| 更新済み: 2024-10-01

