Texas Instruments LM5160同期整流バック/フライバック™コンバータ
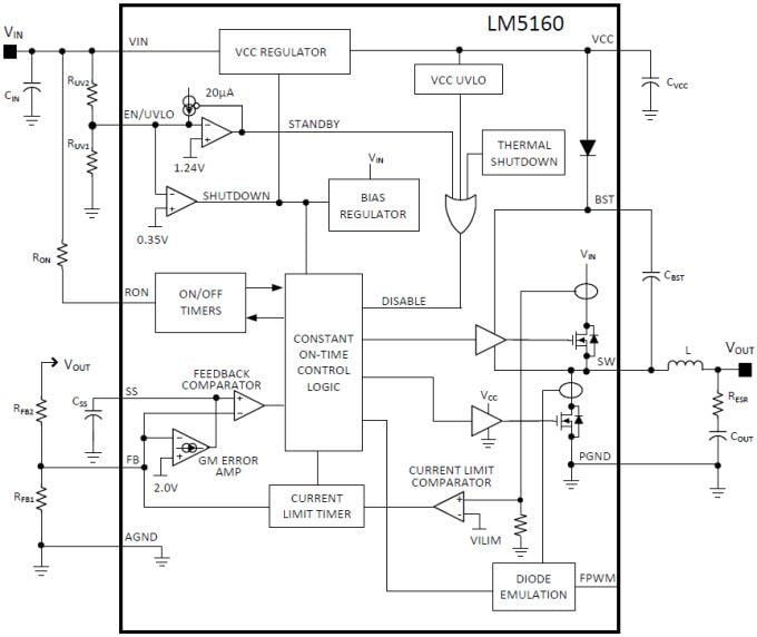
Texas Instruments LM5160 同期バック/フライバック™ コンバータは、本体一体型ハイサイド・ローサイドMOSFETを搭載した65V、1.5Aの同期降圧型コンバータです。連続動作制御スキームにより、ループ補正は不要で、素早い過渡応答特性による優れた高圧率をサポートしています。本体一体型フィードバックアンプはあらゆる動作温度において、出力電圧を±1%に維持します。動作機能は入力電圧に反比例するため、頻繁に電源の切り替えを行います。最高および最低電流回路により、過負荷を防ぎます。低電圧ロックアウト (EN/UVLO) 回路は、独立して調節可能な入力低電圧の閾値とヒステリシスを設定します。The on-time varies inversely with input voltage resulting in nearly constant switching frequency. Peak and valley current limit circuits protect against overload conditions. The under-voltage lockout (EN/UVLO) circuit provides independently adjustable input under-voltage threshold and hysteresis. The LM5160A shares the same features and pin configuration as the LM5160. An external bias supply can be connected to the VCC pin of the LM5160A in either Buck or Fly-Buck applications. This additional capability can improve efficiency at high input voltages. The Texas Instruments LM5160-Q1 devices are AEC-Q100 qualified for automotive applications.
特徴
- Wide 4.5V to 65V Input Voltage Range
- Integrated High and Low Side Switches
- No Schottky Diode Required
- 1.5A Maximum Load Current
- Constant On-Time Control
- No External Loop Compensation
- Fast Transient Response
- Selectable Forced CCM or DCM Operation
- CCM Option Supports Multi-Output Fly-Buck
- Nearly Constant Switching Frequency
- Frequency Adjustable up to 1MHz
- Programmable Soft-Start Time
- Pre-Biased Startup
- Peak Current Limiting Protection
- Adjustable Input UVLO and Hysteresis
- ±1% Feedback Voltage Reference
- Thermal Shutdown Protection
アプリケーション
- Industrial Programmable Logic Controller
- IGBT Gate Drive Bias Supply
- Telecom Primary/Secondary Side Bias
- E-meter Power Line Communication
- Low Power Isolated DC-DC (Fly-Buck)
- Automotive Electronics
Datasheets
Block Diagram
Related Development Tools
公開: 2014-11-25
| 更新済み: 2022-03-11
