LM5163-Q1には、電源レールのシーケンスと障害レポート用のオープンドレイン電源正常回路、内部固定ソフトスタート、プリバイアス負荷への単調起動といった包括的なシステム要件のための機能が組み合わされています。また、プログラマブルライン不足電圧ロックアウト(UVLO)、最適なインダクタサイズ設定のためのスマートサイクル毎の電流制限、自動回復による熱シャットダウンのための高精度イネーブルを実現しています。これらの特徴によって、広範なアプリケーションを対象とした柔軟性に富んだ使いやすいプラットフォームが実現します。
LM5163-Q1は、8ピンSOパワーPADパッケージでご用意があり、大容量アプリケーションでも十分なスペースの1.27mmピンピッチになっています。LM5163-Q1は、車載用アプリケーションのAEC-Q100認定を受けています。
特徴
- 信頼性が高く堅牢なアプリケーション用に設計されています。
- 広い入力電圧範囲: 6V~100V
- 接合部温度範囲: –40°C~+150°C
- 内部ソフトスタート・タイマ: 固定3ms
- ピークおよびバレー電流制限保護
- 入力UVLOとサーマルシャットダウン保護
- スケーラブル車載電源に最適
- 50nsの低最小オンオフ時間
- 1MHzまで調整できるスイッチング周波数
- 高軽負荷効率のためのダイオード・エミュレーション
- 無負荷入力自己消費電流: 10.5µA
- シャットダウン自己消費電流: 3µA
- CISPR 25 EMI規格向けに最適化
- 車載アプリケーション向けAEC-Q101認定
- デバイス温度グレード1: –40°C~125°Cの動作温度範囲
- 統合ソリューション・サイズおよびコストの削減
- COTモード制御アーキテクチャ
- 広い負荷サイクル範囲をサポートしている内蔵0.725Ω NFETバック・スイッチ
- 内蔵0.34Ω NFET同期整流器によって、外部ショットキー・ダイオードを排除
- 内部電圧リファレンス: 1.2V
- ループ補償部品は不要
- 内部VCCバイアス・レギュレータとブート・ダイオード
アプリケーション
- 車載用48VマイルドハイブリッドECUバイアス供給
- 車載DC/DCコンバータ
- 車載用HVACコンプレッサとPTCヒータ
データシート
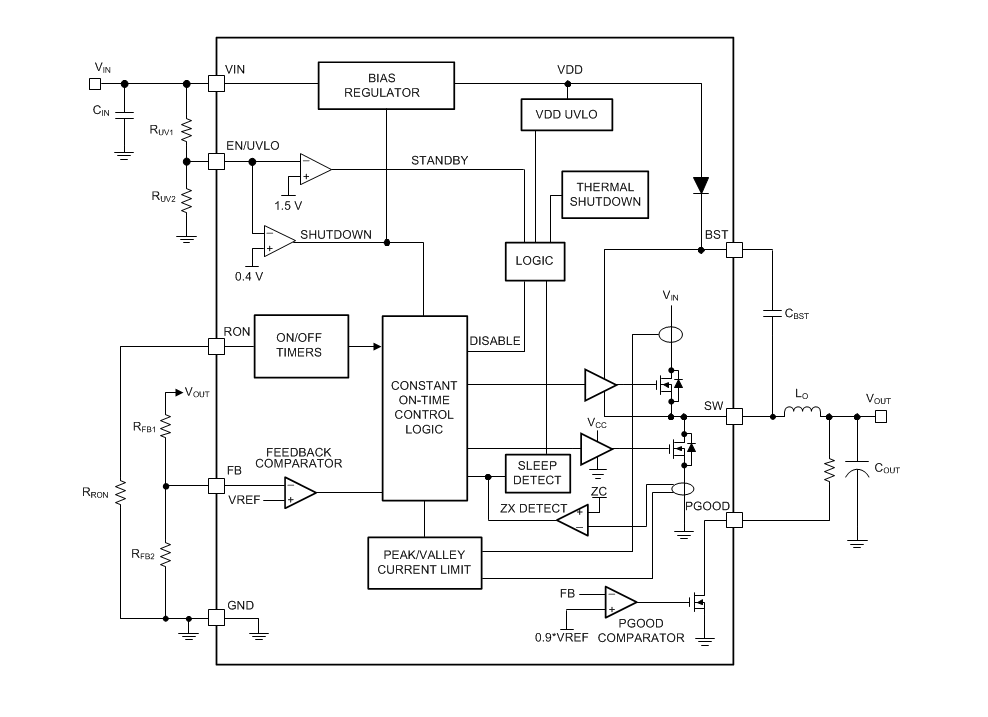
機能図
代表的なアプリケーション
公開: 2019-07-24
| 更新済み: 2023-10-06

