Texas Instruments LM5163H-Q1高温バックDC/DCコンバータ
Texas Instruments LM5163H-Q1高温降圧DC/DCコンバータは、最高165°Cまでのジャンクション温度で機能するように設計されています。これによって、高周囲温度および出力電力仕様をサポートする高密度ソリューションを実現できます。LM5163H-Q1は、広い入力電圧範囲で動作し、外部サージサプレッション部品の必要性を最小限に抑えています。50nsの最小制御可能ON時間によって、大きな降圧変換比が容易になり、公称48V入力から低電圧レールへの直接降圧を実現、システムの複雑さとソリューションコストを削減できます。LM5163H-Q1は、必要に応じてほぼ100%の負荷サイクルで、最低6Vまでの入力電圧降下時にも動作します。これによって、高性能48Vバッテリ自動車アプリケーションおよびMHEV/EVシステムにすぐれた選択肢となります。Texas Instruments LM5163H-Q1は、自動車アプリケーションのAEC-Q100認定を取得しています。特徴
- 自動車アプリケーション向けAEC-Q100認定
- デバイス温度グレード1 : -40°C~+125°Cの動作温度範囲
- 信頼性が高く堅牢なアプリケーション用に設計されています。
- 広い入力電圧範囲: 6V~100V
- ジャンクション温度範囲: -40°C~+165°C
- 165°Cを保証する熱シャットダウン
- ピークおよびバレー電流制限保護
- 入力UVLOおよび固定3msソフト起動
- 超低EMI要件向けに最適化済
- CISPR 25クラス5標準に適合
- スケーラブル自動車電源に最適
- 50nsの低最小オンオフ時間
- 1MHzまで調整できるスイッチング周波数
- 高軽負荷効率のためのダイオード・エミュレーション
- 無負荷入力自己消費電流: 10.5µA
- シャットダウン自己消費電流: 3µA
- 統合ソリューション・サイズおよびコストの削減
- COTモード制御アーキテクチャ
- 統合型0.725ΩNFETバックスイッチ
- 内蔵0.34Ω NFET同期整流器によって、外部ショットキー・ダイオードを排除
- 内部電圧リファレンス: 1.2V
- ループ補償部品は不要
- 内部VCC バイアス・レギュレータとブート・ダイオード
アプリケーション
- 自動車用48VマイルドハイブリッドECUバイアス供給
- HEV/EV DC/DCコンバータ
- 車載用高温ADASアプリケーション
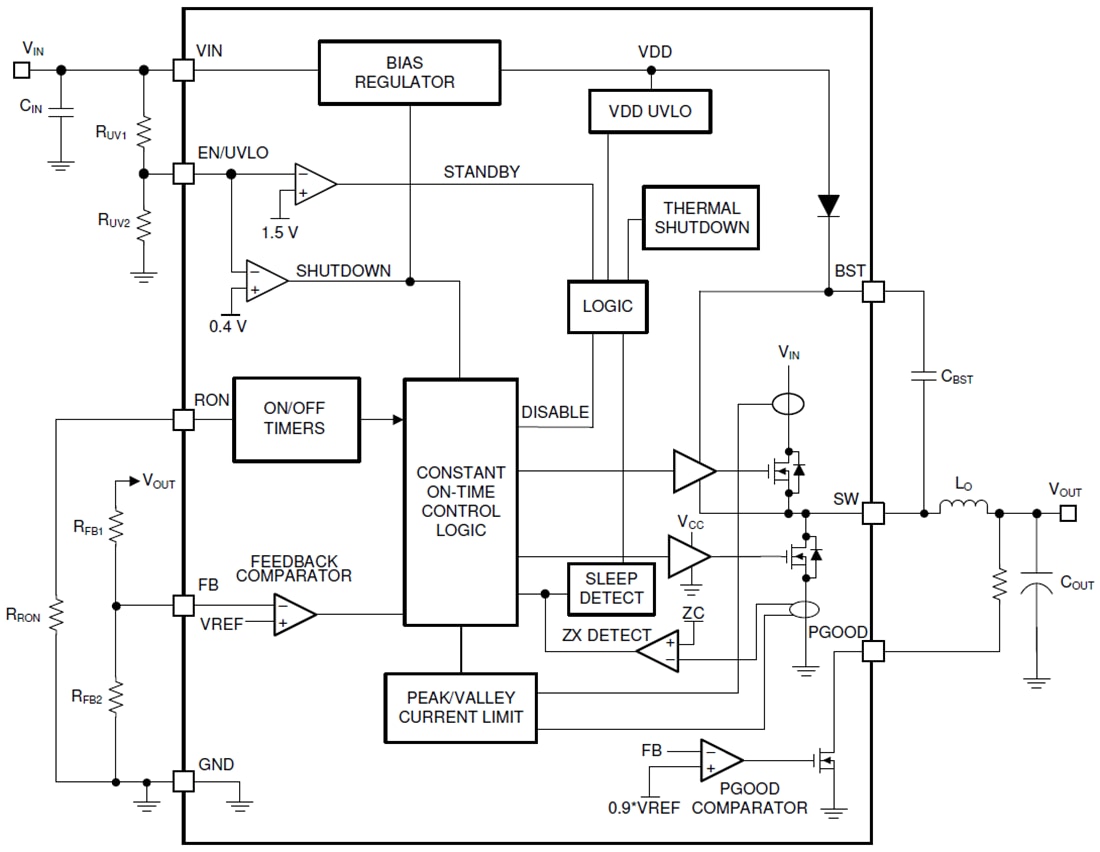
機能ブロック図
公開: 2020-03-17
| 更新済み: 2025-03-10
