Texas Instruments LM5164/LM5164-Q1同期バックDC/DCコンバータ
Texas Instruments LM5164/LM5164-Q1同期バックDC/DCコンバータは、広い入力電圧範囲全体での安定化を図るように設計されており、必要な外付けサージ抑制部品を最小限に抑えることができます。これらのコンバータには、統合ハイサイドとローサイド・パワーMOSFETが搭載されており、最大1Aまでの出力電流を供給します。定オンタイム(COT)制御アーキテクチャは、ほぼ一定のスイッチング周波数を実現しており、優れた負荷過渡とライン過渡応答が備わっています。LM5164コンバータは、高い軽負荷効率のための超低IQおよびダイオード・エミュレーション・モード動作に優れており、自動回復によるサーマル・シャットダウン保護が搭載されています。LM5164-Q1は、車載用アプリケーションを対象としたAEC-Q100認定を受けています。LM5164/LM5164-Q同期バックコンバータは、熱的に強化された8ピンSO PowerPAD™パッケージでご用意があり、その1.27mmピン・ピッチによって高電圧アプリケーションにも十分なスペースを確保できます。これらのコンバータは、高セル数の電池パック(電動バイク、電動スクーター)、モータ・ドライブ、電力とガーデン用工具、ドローン、テレコムでの使用に最適です。
特徴
- 信頼性が高く堅牢なアプリケーション用に設計されています。
- 広い入力電圧範囲: 6V~100V
- 接合部温度範囲: -40°C~150°C
- 内部ソフトスタート・タイマ: 固定3ms
- ピークおよびバレー電流制限保護
- 入力UVLOと熱シャットダウン保護
- スケーラブル産業用電源とバッテリパックに最適:
- 50nsの低最小オンオフ時間
- 1MHzまで調整できるスイッチング周波数
- 高軽負荷効率のためのダイオード・エミュレーション
- 無負荷入力自己消費電流: 10.5µA
- シャットダウン自己消費電流: 3µA
- CISPR 32 EMI規格向けに最適化
- 車載アプリケーション向けAEC-Q101認定
- デバイス温度グレード1 : –40°C~125°Cの動作温度範囲
- 統合によってソリューションのサイズとコストを削減:
- COTモード制御アーキテクチャ
- 広い負荷サイクル範囲をサポートしている内蔵0.725Ω NFETバック・スイッチ
- 内蔵0.34Ω NFET同期整流器によって、外部ショットキー・ダイオードを排除
- 内部電圧リファレンス: 1.2V
- ループ補償部品は不要
- 内部VCCバイアス・レギュレータとブート・ダイオード
- オープンドレイン電源正常インジケータ
- 8ピンSOICパッケージ(PowerPAD™搭載)
アプリケーション
- 電化製品
- 電力と園芸用具
- モータドライブ
- ドローン
- 高セル・カウント・バッテリパック(電動自転車、電動スクーター)
- 電気通信
- 車載用48-VマイルドハイブリッドECUバイアス供給
- 車載DC/DCコンバータ
- 車載用HVACコンプレッサとPTCヒータ
データシート
ビデオ
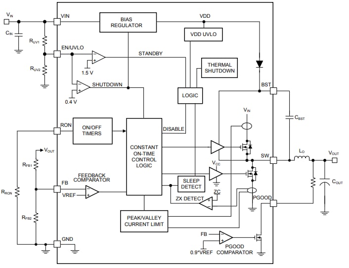
機能ブロック図
公開: 2019-02-21
| 更新済み: 2024-07-09
